| Напишите письмо | Закрыть |
Назначение:
Автоматизация процессов обеспечение потребностей предприятия в запасах для осуществления хозяйственной деятельности с целью достижения следующих экономических эффектов:
Общее снижение уровня запасов на складах и увеличение оборачиваемости запасов.
Уменьшение уровня страховых запасов (неснижаемых остатков на складах).
Уменьшение складских площадей.
Сокращение сроков поставок.
Повышение точности по срокам обеспечения запасов.
Сокращение транспортно-заготовительных расходов.
Функции подсистемы:
Формирование стратегии обеспечения запасами.
Формирование потребностей в запасах.
Обеспечение потребностей.
Для автоматизации функций обеспечение потребностей предприятия в запасах в прикладном решении реализована следующая концепция:
Прикладное решение в любой момент времени должно обеспечивать пользователей системы информацией о том, какие потребности в номенклатуре существуют на предприятии на текущий момент и каким образом эти потребности можно обеспечить.
Потребности в номенклатуре могут быть сформированы:
В разделе "Планирование" - по сути это ранее запланированные потребности (см. раздел 2.2 "Планирование").
В разделе "Продажи", "Склад и доставка", "Производство" - это оперативные потребности, которые возникли в процессе деятельности предприятия и не могут быть обеспечены текущим уровнем запасов, запланированных поставок и выпусков продукции. Т.е. оперативные потребности могут возникнуть в результате снижения складских остатков ниже нормативного или в результате оформления заказов на отгрузку, которые не обеспечиваются складскими остатками.
Обеспечение потребностей осуществляется при помощи заказов, увеличивающих складские остатки на складе в связи с возникшим дефицитом запасов. Например, заказы поставщикам, заказы на перемещение и т.д.
В прикладном решении реализовано два варианта обеспечения потребностей: расширенный и упрощенный (функциональные опции в разделе "НСИ и администрирование/ Настройка НСИ и разделов/ Склад и доставка/ Обеспечение потребностей").
Упрощенный вариант обеспечения используется для поддержания запасов на складах на определенном уровне и обеспечения потребностей в запасах по заказам на отгрузку, в том числе и обособленных за счет заказов поставщикам.
Все функции в рамках упрощенного варианта обеспечения осуществляются при помощи рабочего места "Формирование заказов поставщикам", которое открывается при создании заказов поставщикам по потребностям.
Рабочее место позволяет пошагово сформировать перечень потребностей в запасах и сформировать заказы поставщикам.
На первом шаге анализируются потребности в запасах, которые возникли в результате снижения уровня складских остатков по контролируемой номенклатуре ниже нормативного. Список контролируемых номенклатурных позиций формируется для каждого склада и при необходимости в процессе работы может корректироваться.
Для номенклатуры, указанной в этом списке, отображаются параметры для расчета количества к заказу, а именно минимальный и максимальный остаток, текущий остаток и ожидаемые поступления. Рекомендуемое количество к заказу рассчитывается автоматически. Пользователь может изменить источник и способ обеспечения. В панели "Рекомендации", которая открывается при помощи одноименной кнопки, отображаются детали расчета для текущей строки.
Для метода обеспечения "Расчет по статистике" среднедневное потребление рассчитывается по данным, накопленным в информационной базе. При расчете анализируются все расходы со склада, уменьшенные на возвраты, в количественном выражении и полученное значение делится на количество рабочих дней в периоде анализа. Расчет среднедневного потребления выполняется дважды, без учета неполных дней продажи, когда, либо на начало, либо на конец дня остатки товара были нулевыми, и с учетом полных дней продажи. Из двух значений выбирается максимальное и устанавливается как среднедневное потребление.
Количество к заказу рассчитывается исходя из заданных значений максимального, минимального и реального остатков, с учетом ранее оформленных и не выполненных заказов поставщикам. Алгоритм расчета зависит от того, больше или меньше минимального остатка реальный остаток по конкретной номенклатурной позиции и выбранного параметра обеспечения "Потребности заказов к отгрузке" (опции "Обеспечивать за счет остатка" или "Обеспечивать независимо от поддержания остатка").
Для оформления заказа, в строках с количеством к заказу больше нуля, на первом шаге построчно может быть указан поставщик, склад, подразделение и дата поставки.
На втором шаге определяется количество к заказу по заказам на отгрузку.
В этот список попадают все товары, которые указаны в заказах на отгрузку, но отсутствуют на складе либо полностью зарезервированы под конкретные заказы. Количество, принимаемое к заказу, зависит от варианта анализа указанного реквизита "Потребности заказов к отгрузке". При выборе варианта "Обеспечивать за счет остатков" количество к заказу уменьшается на свободные остатки. В противном случае – к заказу принимается все количество, указанное в заказе на отгрузку.
На последнем шаге можно просмотреть сформированные заказы, при необходимости, дозаполнить недостающую информацию и провести.
При использовании расширенного варианта обеспечения возможно обеспечение не только за счет заказов поставщикам, но и за счет других заказов, а именно заказов на производство, заказов на перемещение, заказов на сборку/разборку, заказов переработчику.
Параметры обеспечения могут быть указаны для каждой номенклатурной позиции, ее характеристики и склада. В качестве параметров обеспечения могут быть указаны настройки поддержания запасов и настройки способов обеспечения потребностей. Настройка поддержания запасов выполняется для номенклатуры, которую требуется поддерживать на складе. Настройка способов обеспечения потребностей выполняется для номенклатуры, потребности в которой должны обеспечиваться прикладным решением по определенным правилам.
Настройка поддержания запасов выполняется в рабочем месте "Настройка поддержания запасов", которое может быть открыто из формы элемента справочника "Склады и магазины" или "Номенклатура". Для каждой совокупности "Номенклатура – Характеристика номенклатуры – Склад" в этом рабочем месте указывается метод обеспечения, параметры для расчета количества к заказу и вариант обеспечения за счет остатков или независимо, источник и способ поставки, а также обеспечиваемый период. Рабочее место может быть открыто в режиме с действующими параметрами или рекомендациями по их изменению.
Для групповой установки параметров поддержания запасов номенклатурные позиции могут быть сгруппированы. В этом случае параметры могут быть установлены для группы.
При установке параметров поддержания запасов указывается метод обеспечения и показатели для расчета точки заказа и количества к заказу. По сути метод обеспечения потребностей помогает пользователям задать правила, по которым система будет формировать оперативные потребности по номенклатуре. В прикладном решении поддерживается 3 метода обеспечения "Min-Max", "Расчет по норме" и "Расчет по статистике".
Для метода "Min-Max" в качестве параметров указываются "Минимальный запас" и "Максимальный запас". Значение параметра "Минимальный запас" является точкой заказа, т.е. тем количеством, при достижении которого на складе необходимо формировать заказы на пополнение. Значение параметра "Максимальный запас" – это то количество, которое должны быть получено после поступления запасов на склад. Оба параметра устанавливаются вручную.
Для метода "Расчет по норме" в качестве параметров указывается "Норма потребления в день" и "Страховой запас". При этом параметр "Страховой запас" является частью минимального запаса и по сути должен обеспечить потребности в запасах на случай срыва сроков поставок. Параметры "Минимальный запас" и "Максимальный запас" являются расчетными и рассчитываются по формуле:
Параметр "Минимальный запас" рассчитывается как произведение параметра "Норма потребления в день" и обеспечиваемого периода, увеличенного на значение параметра "Страховой запас". Обеспечиваемый период определяется как период между ближайшей и следующими поставками.
Параметр "Максимальный запас" рассчитывается как произведение параметра "Норма потребления в день" и количества дней до следующей поставки, увеличенное на значение параметра "Страховой запас".
Для метода "Расчет по статистике" в качестве параметра указывается только "Страховой запас". Параметры "Норма потребления в день", "Минимальный запас" и "Максимальный запас" являются расчетными. Параметры "Минимальный запас" и "Максимальный запас" рассчитываются по тем же формулам что и для метода "Расчет по норме". Параметр "Норма потребления в день" рассчитывается по статистике, накопленной в информационной базе. Параметры расчета указываются в форме "Настройка параметров расчета среднедневного потребления". При расчете среднедневного потребления учитываются все расходы со склада за минусом возвратов. Анализ расходов выполняется в зависимости от вида склада (оптовые или розничный). В расчете учитываются только те рабочие дни склада, в которых выполнялся расход.
При расчете среднедневного потребления опционально могут учитываться сезонные колебания. Сезонные колебания могут быть определены сезонными коэффициентами или по статистике аналогичного периода прошлого года.
Удовлетворение потребностей обеспечивается заказами. Для хранения перечня способов удовлетворения потребностей используется справочник "Способы обеспечения потребностей".
Справочник "Способы обеспечения потребностей" предназначен для хранения информации о доступных на предприятии способах обеспечения потребностей в номенклатуре. Фактически способ обеспечения описывает одну из стратегий пополнения запасов в месте возникновения потребности или методику автоматического формирования заказов в информационной базе.
Для каждого способа указывается:
Тип обеспечения:
Покупка. Предполагает удовлетворение потребностей в номенклатуре за счет организации процесса закупки у внешнего поставщика.
Перемещение. Предполагает удовлетворение потребностей в номенклатуре за счет "внутренних" ресурсов предприятия и позволяет организовать процесс перемещения номенклатуры с других складов предприятия.
Сборка/разборка. Предполагает удовлетворение потребностей в номенклатуре за счет "внутренних" ресурсов предприятия и позволяет организовать процесс сборки комплектов.
Собственное производство. Предполагает удовлетворение потребностей в номенклатуре за счет "внутренних" ресурсов предприятия посредством производства.
Производство силами переработчика. Предполагает удовлетворение потребностей в номенклатуре посредством производства, выполняемого внешним контрагентом с использованием собственных производственных ресурсов.
Срок исполнения заказа в календарных или рабочих днях, в зависимости от типа обеспечиваемой номенклатуры.
Правило формирования заказов, т.е. в какой момент времени в информационной базе должны создаваться заказы. В прикладном решении поддерживается два метода:
По точке заказа. Заказы будут сформированы на те позиции номенклатуры, по которым складские остатки достигли некоторого предельного значения. Предельное значение определяется методами обеспечения потребностей. Количество в заказах формируется с учетом количества, потребляемого за период обеспечения (реквизит "Обеспечиваемый период"). Период обеспечения задается в рабочих днях по графику работы предприятия.
По расписанию. Заказы формируются по фиксированным датам, исходя из заданной периодичности поставок и срока исполнения заказа. Даты поставок могут быть заданы графиком поставок. Количество в заказах формируется с учетом количества, потребляемого за период от даты заказа до даты следующей поставки.
Гарантированный срок выполнения заказа, который используется для получения плановой даты поступления номенклатуры на склад или в подразделение.
Для каждого способа можно указать реквизиты заказа, которые будут использоваться по умолчанию при формировании заказов.
Установка способов обеспечения потребностей для совокупности объектов "Склад-Номенклатура-Характеристика" осуществляется в рабочем месте "Настройка способов обеспечения потребностей", которое может быть открыто из карточки номенклатуры или склада.
Для каждой совокупности объектов "Склад-Номенклатура-Характеристика" могут быть указаны индивидуальные способы и параметры способов обеспечения. Но при большом количестве складов и номенклатуры настройку схемы обеспечения удобнее производить с использованием схем обеспечения.
Схемы обеспечения хранятся в одноименном справочнике и позволяют систематизировать весь процесс обеспечения запасами на предприятии. Например, при помощи схем обеспечения можно настроить единые принципы обеспечения, для всей готовой продукции на складах, которые используются для продажи оптом, и отдельно на складах, которые используются для розничных продаж. При этом на оптовых складах предполагается обеспечение за счет производства продукции, а на розничных складах – за счет перемещения с выделенной группы складов.
Использование схем обеспечения становится доступным только в том случае, если в информационной базе установлена функциональная опция "Расширенное" в разделе "НСИ и администрирование/ Настройка НСИ и разделов/ Склад и доставка/ Обеспечение потребностей".
При помощи схем обеспечения для складов можно настроить основные параметры обеспечения. Для каждого склада может быть настроено несколько схем обеспечения. Индивидуальное использование конкретной схемы обеспечения для конкретной номенклатуры указывается в карточке номенклатуры.
Если схема обеспечения конкретной номенклатуры требует индивидуального подхода, то параметры обеспечения такой номенклатуры могут быть настроены индивидуально, т.е. без применения схемы обеспечения.
Для анализа номенклатуры, которая включена в схемы обеспечения, может использоваться отчет "Товары, включенные в схему обеспечения", который доступен из панели отчетов раздела "Склад и доставка".
Выявление оперативных потребностей и формирование заказов для удовлетворения этих потребностей осуществляется в рабочем месте "Формирование заказов по потребностям".
Рабочее место "Формирование заказов по потребностям" позволяет в оперативном режиме выполнить следующие операции:
Анализ и формирование текущих потребностей.
Формирование объемов, рекомендуемых к заказу.
Корректировка объемов, рекомендуемых к заказу и уточнение параметров заказов (поставщик, соглашение, склад и т.д.).
Формирование заказов с учетом корректировок объемов к заказу.
Рабочее место доступно при вводе новых документов "Заказ поставщику", "Заказ на производство", "Заказ на перемещение", "Заказ на сборку (разборку)".
Рабочее место позволяет выполнить полный или частичный анализ и удовлетворение потребностей:
только по заказам или для поддержания складских остатков;
только с заданными способами обеспечения;
с отбором по способу обеспечения, источнику обеспечения, уровня запаса, дате заказа.
Действия пользователя в рабочем месте "Формирование заказов по потребностям" выполняются пошагово от выбора параметров потребностей до формирования заказов.
При формировании потребностей используется следующий алгоритм:
Выполняется проверка наличия номенклатуры на складе.
Если номенклатура на складе есть частично или полностью, то выполняется резервирование этой номенклатуры. Если этой номенклатуры частично или полностью нет на складе, то выполняется проверка наличия этой номенклатуры в заказах поставщикам.
Если в заказах поставщикам эта номенклатуре есть частично или полностью, то выполняется резервирование этой номенклатуры в заказе поставщику. Если в заказах поставщикам этой номенклатуры частично или полностью нет, то формируется потребность в этой номенклатуре на недостающее количество.
Для анализа рассчитанного к заказу количества в рабочем месте "Формирование заказов по потребностям" доступна информация о параметрах, которые использовались в расчетах. При формировании количества к заказу для каждой номенклатурной позиции выполняется анализ условий поставки, упаковки заказа и минимальная партия. Если количество к заказу менее минимальной партии, то выполняется округление количества заказа до минимальной партии в упаковке заказа.

Перед формированием заказов поставщикам в рабочем месте выполняется проверка соответствия предварительных сумм заказов поставщикам минимальным суммам заказов, указанным в выбранных соглашениях с поставщиками. Если предварительная сумма заказа меньше минимальной, то в нижней части рабочего места для пользователей будет выведено соответствующее сообщение.
|
Раздел |
Настройка |
Значения |
|
Продажи/ Оптовые продажи |
Обособление товаров |
по заказу клиента, по направлению деятельности |
|
Склад и доставка/ Перемещение товаров |
Обособление товаров |
по назначению получателя, по заказу на перемещение, по направлению деятельности |
|
Склад и доставка/ Внутреннее потребление |
Обособление товаров |
по заказу на внутреннее потребление, по направлению деятельности |
|
Склад и доставка/ Сборка (разборка) |
Обособление комплектующих (комплектов) |
по назначению собираемого комплекта, по заказу на сборку (разборку), по направлению деятельности |
|
Производство/ Обособление материалов в производстве |
При заказе на производство |
по назначению продукции, по заказу на производство, по этапу производства, по направлению деятельности |
|
Производство/ Обособление материалов в производстве |
При заказе в кладовую |
по назначению получателя, по заказу материалов, по направлению деятельности |
|
Производство/ Переработка на стороне |
Обособление сырья и материалов (версия 2.4) |
по назначению продукции, по заказу переработчику, по переработчику/ договору, по направлению деятельности |
|
Производство/ Переработка на стороне/ Обособление материалов (при использовании заказов переработчиков) |
На складе (версия 2.5) |
по назначению продукции, по заказу переработчику, по переработчику/ договору, по направлению деятельности |
|
Производство/ Переработка на стороне/ Обособление материалов (при использовании заказов переработчиков) |
У переработчика (версия 2.5) |
по заказу переработчику, не обосабливать |
|
Внеоборотные активы |
Обособление материалов |
по заказу на ремонт, по направлению деятельности |
Механизмы обеспечения потребностей поддерживают обособленное обеспечение запасов, т.е. под конкретный объект обособления. Объектом обособления может быть заказ или направление деятельности. Использование механизмов обособленного обеспечения регулируется функциональной опцией "Обособленное обеспечение заказов" в разделе "НСИ и администрирование/ Настройка НСИ и разделов/ Склад и доставка/ Обеспечение потребностей".
Варианты обособления настраиваются индивидуально для каждого раздела учета:
Указанные варианты обособления позволяют определить детализацию назначения обособленной потребности при решении различных задач. Примеры задач:
Закупка товаров с обособлением под конкретный заказ клиента, с обособлением под конкретную торговую сеть или направление продаж (с обособлением под направление деятельности), с обособлением под потребности конкретного подразделения (под заказ на внутреннее потреблений) и т.д.
Закупка материалов с обособлением под заказ клиента, которым зафиксирована необходимость в поставке продукции (обособление под целевое назначение продукции), с обособлением под этапы производства для выпуска продукции под конкретное направление деятельности, с обособлением под конкретного переработчика для дальнейшей передачи материалов для выпуска и т.д.
В документах прикладного решения объект обособления указывается в реквизите "Назначение".
Для анализа текущего обеспечения потребностей по заказам может использоваться рабочее место "Состояние обеспечения потребностей".
При помощи этого рабочего места пользователи прикладного решения могут проконтролировать состояние каждого заказа, в том числе каким заказом на поступление обеспечен конкретный заказ.
Для складов, которые являются распределительными центрами, прикладное решение поддерживает работу механизмов обеспечения потребностей не только этого склада, но и складов, которые обеспечиваются с этого склада. Эта возможность регулируется группой функциональных опций "Для распределительного центра обеспечению подлежат:", которые доступны в разделе "НСИ и администрирование/ Настройка НСИ и разделов/ Склад и доставка/ Обеспечение потребностей". Если установлена опция "Планируемые отгрузки со склада на удаленные склады", то обеспечиваются потребности только самого распределительного центра, которые могут возникнуть в результате оформления на этом складе заказов клиентов, заказов на перемещение, заказов на внутреннее потребления и т.д. в соответствии со схемами обеспечения этого склада. Если установлена опция "Планируемые отгрузки с удаленных складов", то прикладное решение позволяет обеспечить потребности не только самого распределительного центра, но и тех удаленных складов, которые связаны с этим распределительным центром схемами обеспечения. Потребности на распределительном центре и складах, связанных с ним схемами обеспечения, также могут быть сформированы при проведении заказов клиентов, заказов на перемещение, заказов на внутреннее потребления и т.д. Для формирования заказов, обеспечивающих такие совокупные потребности распределительного склада, так же, как и для обычного склада, используется рабочее место "Формирование заказов по потребностям".
Удовлетворение "долгосрочных" запланированных потребностей осуществляется в рабочих местах (обработках) "Формирование заказов на закупку по плану", "Формирование заказов на производство по плану", "Формирование заказов на сборку (разборку) по плану".
Рабочие места "Формирование заказов поставщику по плану", "Формирование заказов на сборку (разборку) по плану", "Формирование заказов на производство по планам" используют единые правила работы и позволяют в оперативном режиме выполнить следующие операции:
Анализ и формирование потребностей по плану с определенным сценарием с применением отборов по подразделению, за период и т.д. Для формирования потребностей могут быть указаны только те сценарии, для которых указана возможность формирования заказов.
Корректировка плановых потребностей и уточнение параметров заказа.
Формирование заказов.
Рабочее место доступно при вводе новых документов "Заказ поставщику", "Заказ на производство", "Заказ на перемещение", "Заказ на сборку (разборку)".
Особенности удовлетворения плановых потребностей:
Плановые потребности в конкретном сеансе работы могут быть удовлетворены частично.
Неудовлетворенные в этом сеансе потребности могут быть обеспечены в следующих сеансах работы в рабочем месте.
Удовлетворение потребностей по плану регистрируется только тогда, когда аналитика в плане соответствует аналитике в сформированных заказах. Например, в плане указан один поставщик, а в заказе другой.
При формировании заказов поставщикам по планам поддерживается возможность сформировать заказы с учетом рекомендаций, которые формируются по статистике поставок.
Укрупненно состав и взаимосвязи между объектами подсистемы могут быть представлены в виде следующей схемы:
Для анализа данных по планируемому обеспечению можно использовать отчеты, доступные на панели "Отчеты по складу", а именно "Товарный календарь" и "Остатки и доступность товаров".
Практикум № 3
Выполнить анализ состояния обеспечения заказов.
Открыть для анализа рабочее место "Состояние обеспечения потребностей".
Назначение:
Автоматизация процесса своевременного обеспечения потребностей предприятия в товарно-материальных ценностях за счет заказов внешним поставщикам для достижения следующих экономических эффектов:
Оптимизация затрат на закупочную деятельность предприятия.
Сокращение сроков выполнения заказов.
Увеличение точности планирования индивидуальных заказов за счет возможности обособленного учета заказов.
Снижение себестоимости запасов.
Снижение трудозатрат на подготовку документов и увеличение производительности труда персонала.
Сокращение операционных затрат за счет минимизации штрафных санкций со стороны поставщиков.
Снижение потерь от порчи и утраты многооборотной тары.
Функции подсистемы:
Поиск поставщиков и заключение соглашений с поставщиками.
Формирование ценовой политики компании в области закупок.
Формирование заказов и контроль их исполнения.
Ведение взаиморасчетов с поставщиками.
Для автоматизации функций формирования ценовой политики компании в области закупок в прикладном решении реализована следующая концепция:
Для хранения видов цен используется справочник "Виды цен поставщиков", который подчинен справочнику "Партнеры".
Для каждого вида цен указывается:
Поставщик.
Валюта цены и включение в цену НДС.
Порядок использования: при регистрации цен конкурентов, при оформлении закупки.
Минимальная партия поставки при формировании заказов поставщикам.
Для регистрации цен поставщиков используется рабочее место "Цены поставщиков (прайс-лист)". При помощи рабочего места для поставщика, выбранного в шапке рабочего места, можно просмотреть текущие цены и историю изменения цен, изменить цены вручную или загрузить цены из табличного документа. Загрузка из табличного документа осуществляется при помощи кнопки "Загрузить из внешнего файла".
Регистрация цен поставщика осуществляется в номенклатуре поставщика. При загрузке прайс-листов поставщика выполняется сопоставление наименований и артикулов товаров, указанных в табличном документе, с наименованиями и артикулами номенклатуры поставщика, зарегистрированных в одноименном справочнике. Подробнее о номенклатуре поставщика см. раздел 2.5.2.2 "Приобретение у поставщика".
Для зарегистрированных цен поставщика в рабочем месте могут быть указаны условия закупок, а именно упаковка закупки и минимальная партия поставки.
При применении измененных или загруженных цен номенклатуры в информационной базе создаются документы "Регистрация цен поставщика". Список документов может быть открыт из рабочего места "Цены поставщиков (прайс-лист)" при помощи команды "История изменения цен".
После применения измененных цен условия закупок, указанные в рабочем месте, будут доступны в карточке номенклатуры в списке, который открывается при помощи команды "Условия закупок". Сохраненные условия закупок используются при формировании заказов поставщика по потребностям или по планам. Подробнее о функционале формировании заказов по потребностям или по планам см. раздел 2.4 "Обеспечение потребностей".
При помощи описанного функционала могут быть зарегистрированы также цены конкурентов. Возможность регистрации цен конкурентов регулируется функциональной опцией "Конкурентная разведка" в разделе "НСИ и администрирование/ Настройка НСИ и разделов/ CRM и маркетинг/ Маркетинг". Рабочее место "Цены конкурентов (прайс-лист)" доступно в разделе "CRM и маркетинг". Партнеры-конкуренты выделяются в справочнике "Партнеры" флагом "Конкурент", а цены конкурентов в справочнике "Виды цен поставщиков" – флагом "Доступен для клиентов (поставщик является конкурентом)".
Для автоматизации функций своевременного обеспечения потребностей предприятия в товарно-материальных ценностях за счет заказов внешним поставщикам в прикладном решении реализована следующая концепция:
Для формирования правил работы с поставщиками используется справочник "Соглашения об условиях закупок". В отличие от соглашений, используемых в продажах, соглашения с поставщиками могут быть только индивидуальными. Возможность использования соглашений с поставщиками регулируется функциональной опцией "Соглашения с поставщиками" в разделе "НСИ и администрирование/ Настройка НСИ и разделов/ Закупки/ Соглашения и договоры с поставщиками". При установке этой функциональной опции использование соглашений при оформлении документов закупки будет обязательным.
В соглашении указываются:
Вид операции (закупка у поставщика, прием на комиссию, импорт, ввоз и ЕАЭС, оказание агентских услуг, прием на хранение с правом продажи), который определяет требования к составу данных в соглашении.
Порядок применения соглашения: стороны соглашения, ограничения по сроку действия и операции.
Основные условия соглашения: условия закупки (сроки поставки, склад), условия оплаты (график, валюта платежей), порядок ценообразования и налогообложения в документах, созданных по этому соглашению. График оплаты может быть указан с детализацией по этапам оплаты. Этапы могут предполагать получение аванса до планирования обеспечения, предоплаты или постоплаты (товарный кредит).
Порядок учета многооборотной тары, параметры для отражения в учете операций, проводимых по этому соглашению.
Для получения услуг, в том числе и агентских, также могут использоваться соглашения об условиях закупки. Для получения услуг по агентскому договору оформляются соглашения об условиях закупок с типом операции "Оказание агентских услуг", а для получения обычных услуг, являющихся расходами, оформляются соглашения об условиях закупок с типом операции "Закупка у поставщика".
Использование договоров, так же, как и для продаж, в закупках регулируется в соглашениях с поставщиками. Если в соглашении указано использование договоров, то порядок ведения взаиморасчетов с поставщиком указываются в договоре. В противном случае они должны быть указаны в соглашении.
Для регистрации потребности и закупки с целью отправки потребностей поставщикам через сервисы "1С:ЭДО" или "1С:Бизнес-сеть" используется документ "Запрос коммерческих предложений у поставщика". Использование документов "Запрос коммерческих предложений у поставщика" регулируется функциональной опцией "Запросы коммерческих предложений у поставщика" в разделе "НСИ и администрирование/ Настройка НСИ и разделов/ Закупки/ Заказы поставщикам". В запросе описывается потребность в номенклатуре. Номенклатура может быть заполнена из справочника "Номенклатура", из сервиса "1С:Номенклатура" или при помощи текстового описания.
Жизненный цикл запроса определяется этапами работы с запросом. На каждом из этапов в запросе устанавливается одно их следующих состояний:
"Подготовка". Состояние устанавливается на этапе подготовки запроса. На этом этапе в запросе определяются потребности в количественных, качественных и суммовых показателях, а также желаемые условия закупки.
"Сбор предложений". Состояние устанавливается на этапе, соответствующем началу сбора предложений. На этом этапе выполнятеся публикация запроса или отправка запросов поставщикам через электронный документооборот. Кроме того, на этом этапе возможен отказ от потребности и снятие с публикации запроса в сервисе "1С:Бизнес-сеть".
"Анализ предложений". Состояние устанавливается на этапе анализа полученных предложений от поставщиков. На этом этапе выполняется сравнение полученных от поставщиков предложений, выбор предложений и формирование заказов поставщикам.
"Завершено". Состояние устанавливается на этапе закрытия запроса. Запрос может быть закрыт автоматически или вручную. Автоматическое закрытие сбора осуществлятеся по истечению срока действия запроса на стороне сервиса "1С:Бизнес-сеть".
По результатам получения предложений от поставщиков вручную или в виде ответа на "Запрос коммерческих предложений у поставщика" в прикладном решении может быть зарегистрирован документ "Коммерческое предложение поставщика". Использование документов "Коммерческое предложение поставщика" регулируется функциональной опцией "Коммерческие предложения поставщиков" в разделе "НСИ и администрирование/ Настройка НСИ и разделов/ Закупки/ Заказы поставщикам".
Для организации процесса закупки и регистрации в информационной базе предварительных условий закупки, оговоренных с поставщиком, используются документы "Заказы поставщикам". Использование документов "Заказы поставщикам" регулируется функциональной опцией "Заказы поставщикам" в разделе "НСИ и администрирование/ Настройка НСИ и разделов/ Закупки/ Заказы поставщикам".
Заказы поставщикам могут быть оформлены вручную, на основании заказа клиента или сделки, по потребностям и по планам.
При вводе заказа указываются:
Соглашение, при помощи которого могут быть заполнены все наиболее важные условия будущей сделки. Использование соглашений не является обязательным.
Юридическая стороны заказа: собственная организация - заказчик, контрагент поставщика, валюта, налогообложение.
Условия поставки: склад, сроки поставки по заказу, порядок приемки товаров.
Порядок оплаты: график платежей, валюта платежа.
Порядок учета многооборотной тары.
Порядок ведения взаиморасчетов: с использованием договоров, по заказам или накладным.
Состав заказа: номенклатурный перечень, в том числе с использованием номенклатуры поставщика, с указанием заказанного количества и цены.
При указании состава заказа могут использоваться как собственные наименования номенклатурных позиций, так и наименования, используемые поставщиком. Как правило, каждое предприятие формирует свой собственный номенклатурный перечень. Правила формирования наименования номенклатуры могут быть разными у собственного предприятия и у поставщиков, при этом одна и тоже номенклатура, приобретаемая у разных поставщиков, может иметь разные наименования. В прикладном решении поддерживается возможность хранения разных наименований позиции номенклатуры для разных поставщиков при помощи справочника "Номенклатура контрагентов". Справочник "Номенклатура контрагентов" может пополняться вручную, а также при вводе или загрузке документов поставщика (документы "Заказ поставщику", "Приобретение товаров и услуг", "Поступление товаров") или загрузке прайс-листов (документ "Регистрация цен поставщику").
Использование справочника "Номенклатура контрагентов" позволяет формировать номенклатурный состав документов закупки как с использованием наименований номенклатуры поставщиков.
По заказу могут быть зарегистрированы новые цены поставщика или изменение цен. Возможность автоматической установки новых цен регулируется в соглашении с поставщиком при помощи реквизитов "Виды цен поставщика" и "Регистрировать цены поставщика автоматически". Кроме того, значение реквизита "Виды цен поставщика" используется для заполнения цен поставщика при оформлении заказа по умолчанию. Цены поставщиков могут быть предварительно зарегистрированы при помощи рабочего места "Цены поставщиков (прайс-лист)". Упомянутое рабочее место позволяет загружать цены поставщиков из внешнего файла, просматривать и корректировать цены вручную. Все установки и изменения цен поставщиков регистрируются в информационной базе при помощи документа "Регистрация цен поставщика".
При формировании общей суммы заказа по выбранному в заказе соглашению, могут применяться ограничения по использованию максимальной ручной скидки и ограничения при ручной корректировки цен в заказе.
Процесс работы с заказом в информационной базе можно отслеживать по статусу заказа. Возможность использования статуса заказа регулируется функциональной опцией "Статусы заказов поставщикам" в разделе "НСИ и администрирование/ Настройка НСИ и разделов/ Закупки/ Статусы документов". Статус заказа меняется вручную в зависимости от выполнения тех или иных условий по заказу. Заказ может иметь следующие статусы:
"Не согласован". Устанавливается по умолчанию для нового заказа.
"Согласован". Устанавливается после того как заказ будет согласован на предприятии. При необходимости, для согласования заказа на предприятии можно использовать бизнес процесс "Согласование закупки".
"Подтвержден". Устанавливается после подтверждения заказа поставщиком и установки плановой даты поставки товаров по заказу. По факту проведения заказа с этим статусом товары, указанные в заказе, регистрируются как товары, ожидаемые к поступлению. Для анализа ожидаемых к поступлению товаров могут использоваться отчеты "Товарный календарь" и "Остатки и доступность товаров".
"Закрыт". Устанавливается после завершения работы по заказам. Возможность установки этого статуса по заказам, выполненным частично, регулируется функциональной опцией. При установке этого статуса не поставленные позиции номенклатуры отмечаются как отмененные.
В зависимости от статуса и событий, зарегистрированных по заказу, автоматически формируется состояние заказа. Заказ может иметь следующие состояния:
"Ожидается согласование". Для нового заказа устанавливается статус "Не согласован". Для заказов, которые требуют согласования, на основании заказа может быть запущен процесс согласования. По завершению этого процесса для заказа устанавливается статус "Согласовано". Использование механизма согласования регулируется функциональной опцией "Согласование заказов поставщикам" в разделе "НСИ и администрирование/ Настройка НСИ и разделов/ Закупки/ Заказы поставщикам". В зависимости от условий оплаты, после согласования заказ может перейти в одно из нижеследующих состояний.
"Ожидается аванс (до подтверждения)". По заказу требуется отражение в информационной базе факта перечисления аванса. Это состояние возможно в том случае, если в условиях оплаты зарегистрирован этап оплаты "Аванс (до подтверждения)".
"Ожидается подтверждение". По заказу выполнены все условия по предоплате и установлен статус "Согласован". Требуется подтверждение от поставщика о возможности поставки товаров. Факт подтверждения возможности поставки и сроков поставки устанавливается статусом заказа "Подтвержден".
"Ожидается предоплата (до поступления)". Заказ подтвержден, но по заказу требуется отражение в информационной базе факта перечисления предоплаты. Это состояние возможно в том случае, если в условиях оплаты зарегистрирован этап оплаты "Предоплата (до поступления)".
"Ожидается поступление". По заказу выполнены все обязательства по оплате и установлен статус "Подтвержден". Заказ готов к оформлению поставки товаров по заказу.
"Ожидается оплата (после поступления)". По заказу выполнена поставка, требуется отражение в информационной базе факта перечисления постоплаты. Это состояние возможно в том случае, если в условиях оплаты зарегистрирован этап оплаты "Кредит (плановый)" или "Кредит (после отгрузки)".
"Готов к закрытию". По заказу выполнены все обязательства по оплате. Заказ может быть закрыт, после отражения поставки товаров по заказу. При этом в заказе устанавливается статус "Закрыт".
Текущее состояние заказа можно проанализировать непосредственно в заказе, в списке заказов или при помощи отчета "Состояние выполнения".
Корректировка и закрытие заказа поставщику выполняется непосредственно в заказе. В случае, если поставщик отказался от поставки отдельных позиций заказа, для таких строк в заказе устанавливается флаг "отменено по причине" с указанием причины. Необходимость ввода причины отмены в строках заказа регулируется функциональной опцией "Причины отмены заказов поставщикам" в разделе "НСИ и администрирование/ Настройка НСИ и разделов/ Закупки/ Заказы поставщикам".
На основании заказа в информационной базе может быть зарегистрирован документ "Заявка на расходование ДС". Заявки на оплату по всем текущим заказам доступны в рабочем месте "Заявки на оплату поставщикам", которое доступно в разделе "Закупки/ Расчеты с поставщиками".
Выполнение заказа регистрируется в информационной базе установкой статуса "Закрыт" в документе "Заказ поставщику". Частично выполненные заказы тоже требуют установки статуса "Закрыт". При использовании функциональной опции "Причины отмены заказов поставщикам" в таких заказах, перед установкой статуса "Закрыт" для каждой позиции заказа, отгруженной не в полном объеме, требуется указание причины отказа.
Для принятия решения об изменения статуса заказа, в заказе может использоваться информация о текущем состоянии выполнения заказа. Изменение статуса может быть выполнено при помощи соответствующих команд.
Работа с заказами поставщикам может выполнятся при помощи сервиса "1С:EDI". При использовании этого сервиса обмен и согласование заказов может выполняться без электронной цифровой подписи. Сервис "1С:EDI" позволяет получить заказы от клиентов, согласовать заказы с клиентом и обеспечивает возможность контролировать выполнение своих заказов клиентами. Кроме того, при помощи этого сервиса все взаимоотношения между поставщиками и покупателями осуществляются при помощи электронного документооборота.
На основании заказов, подтвержденных поставщиками, в информационной базе оформляются документы "Приобретение товаров и услуг" (далее по тексту – документы закупки). Одним документом закупки может быть оформлено поступление на несколько складов. Возможность оформления поступления одним документом закупки на несколько складов регулируется функциональной опцией "Поступление на несколько складов" в разделе "НСИ и администрирование/ Настройка НСИ и разделов/ Закупки/ Документы закупок".
Оформление документов закупки на основании заказа может быть выполнено непосредственно из формы документа "Заказ поставщику" или из рабочего места "Накладные к оформлению", которое доступно в разделе "Закупки". Процесс оформления документов закупки из рабочего места "Накладные к оформлению" называется "вводом по распоряжению". Список документов-распоряжений, по которым требуется оформить документы закупки, доступен в вышеупомянутом рабочем месте.
Документ "Приобретение товаров и услуг" может быть оформлен на основании одного или нескольких заказов. Возможность оформления документа по нескольким заказам регулируется функциональной опцией "Поступление по нескольким заказам" в разделе "НСИ и администрирование/ Настройка НСИ и разделов/ Закупки/ Заказы поставщикам".
Номенклатура, полученная по документам закупки, но ранее не заявленная в заказах поставщикам, может быть указана в документе "Приобретение товаров и услуг" как номенклатура, полученная сверх заказа.
Документы "Приобретение товаров и услуг" могут быть оформлены как самостоятельный документ. Порядок оформления документов закупки, созданных без распоряжения, аналогичен порядку оформления документа "Заказ поставщику". Документ "Приобретение товаров и услуг" является основным в документообороте, используемом для автоматизации процессов закупки.
При помощи документа "Приобретение товаров и услуг" отражаются не только операции, связанные с поступлением товарно-материальных ценностей, но и операции, связанные с получением услуг от поставщиков и отражением расходов по статье и аналитике, указанным в документе. При помощи этого документа также можно отразить факт получения работ от подрядчиков и зарегистрировать номенклатурные расходы в незавершенном производстве.
При регистрации операции приобретения товаров поддерживается взаимодействие с государственными информационными системами. Подробнее о взаимодействии с вышеперечисленными системами можно познакомится по ссылке https://its.1c.ru/db/erp25doc#bookmark:StateIS:StateIS.
При выявлении расхождений на основании документа может быть оформлен документ "Акт о расхождениях после приемки". Документ предназначены для формирования унифицированных печатных форм ТОРГ-1, ТОРГ-2, ТОРГ-3 с использованием собственных наименований номенклатуры и наименований поставщика, регистрации выявленных расхождений и порядка отражения этих расхождений в учете. Использование этого документа регулируется функциональной опцией "Акты о расхождении после приемки" в разделе "НСИ и администрирование/ Настройка НСИ и разделов/ Закупки/ Документы закупок".
Документ может быть оформлен по нескольким документам "Приобретение товаров и услуг". Документы основания указываются при помощи подбора. Табличная часть документа заполняется автоматически по всем документам основаниям. Расхождения регистрируются построчно как разница между количеством, указанным в документе основании, и фактическим количеством. Для каждого выявленного расхождения указывается вариант его обработки построчно.
По факту принятия решений на основании акта могут быть:
Оформлены дополнительные документы закупки на выявленные излишки.
Оформлены документы на возврат товара поставщику на выявленные недостачи.
Скорректированы ранее оформленные документы закупки, на основании которых создан акт.
Оформлены складские акты "Оприходование излишков" и "Списание недостач товаров".
По факту завершения процесса согласования с поставщиком вариантов обработки выявленных расхождений в акте устанавливается статус "Обрабатывается" и все вышеперечисленные документы могут быть сформированы при помощи команды "Оформить документы". После оформления всех необходимых документов в акте устанавливается статус "Обработано".
На основании документов "Приобретение товаров и услуг", при оформлении операций купли-продажи, для целей регламентированного учета в информационной базе вводятся документы "Счет-фактура полученный". Для отражения факта получения от поставщика корректирующих счетов-фактур используется документ "Корректировка приобретения". Возможность оформления документов "Корректировка приобретения" регулируется функциональной опцией "Корректировка приобретений" в разделе "НСИ и администрирование/ Настройка НСИ и разделов/ Закупки/ Документы закупок". Прикладное решение поддерживает оформление корректировочных или исправительных счетов-фактур в том случае, если первичный документ оформлен до начала работы в системе. В этом случае в документе "Корректировка реализации" указывается тип операции " Корректировка до ввода остатков", а в качестве основания – документ "Первичный документ", который заполняется по данным прошлого периода.
Для отражения операций возврата товара поставщику используется документ "Возврат товаров поставщику". Документ может вводиться на основании документа "Приобретение товаров и услуг" или как самостоятельный документ. При оформлении возврата, как самостоятельного документа, фиксируются условия компенсации возникшей задолженности. Компенсация может быть осуществлена путем возврат денежных средств. Кроме этого возникшая задолженность может быть учтена в качестве аванса. Для целей регламентированного учета на основании документов "Возврат товаров поставщику" могут быть оформлены документы "Счета-фактуры выданные".
При выявлении расхождений в процессе приемки возвращаемых товаров поставщиком, на основании документа "Возврат товаров поставщику" может быть оформлен документ "Акт о расхождениях после отгрузки". Возможность оформления документов "Акт о расхождениях после отгрузки поставщику" регулируется функциональной опцией "Акт о расхождениях после отгрузки" в разделе "НСИ и администрирование/ Настройка НСИ и разделов/ Продажи/ Оптовые продажи".
Расхождения в документе "Акт о расхождения после отгрузки" регистрируются построчно как разница между количеством, указанным в документе основании, и фактическим количеством. Для каждого выявленного расхождения указывается вариант его обработки построчно.
По факту принятия решений на основании акта могут быть:
Оформлены дополнительные документы продажи на выявленные излишки.
Оформлены документы на возврат товара на выявленные недостачи.
Скорректированы ранее оформленные документы продажи, на основании которых создан акт.
Оформлены складские акты "Оприходование излишков" и "Списание недостач товаров".
По факту завершения процесса согласования с поставщиком вариантов обработки выявленных расхождений в акте устанавливается статус "Обрабатывается", а после оформления всех необходимых документов в акте должен быть установлен статус "Обработано".
Прикладное решение поддерживает возможность оформления импортных закупок. Возможность оформления документов "Приобретение товаров и услуг" при оформлении импортных закупок регулируется функциональной опцией " Импортные закупки " в разделе "НСИ и администрирование/ Настройка НСИ и разделов/ Учет НДС, импорт и экспорт/ Импорт". При установки этой функциональной опции становиться доступным указание в документах закупки номеров ГТД и стран происхождения. Складской учет товаров по номерам ГДТ в прикладном решении не ведется. По номерам ГТД ведется учет остатков товаров организации. Это позволяет обеспечить автоматическую подстановку номеров ГТД при оформлении расходных документов.
При установке функциональной опции "Импортные закупки" в документе "Приобретение товаров и услуг" появляется возможность выбора хозяйственных операций "Импорт" и "Ввоз из ЕАЭС". При выборе этих операций для номенклатуры с ведением учета по номерам ГТД в документах закупки указывается страна происхождения и номер ГТД. Номера ГТД и страна происхождения указываются также при оформлении документа "Таможенная декларация на импорт".
Документы "Таможенная декларация на импорт" могут быть оформлены до или после поставки товаров на склад. При установке функциональной опции "Разделять импортные закупки по поступлениям" документ "Таможенная декларация на импорт" может быть оформлена по нескольким документам закупок.
При оформлении документа "Таможенная декларация на импорт" указывается вариант оформления ГТД, контрагенты для расчетов, суммы таможенных сборов и штрафов, перечень разделов и список товарно-материальных ценностей по каждому разделу. Товарно-материальные ценности могут переноситься из раздела в раздел. Суммы таможенных расходов могут быть распределены по номенклатуре пропорционально стоимости или рассчитаны как итоговые суммы по суммам таможенных расходов, указанных для номенклатурных позиций.
В прикладном решении поддерживается возможность оплаты таможенных пошлин и налогов через единый лицевой счет плательщика, открытый на уровне ФТС России. Вариант оплаты через единый лицевой счет плательщика регулируется в таможенной декларации при помощи флага "Оплата через единый лицевой счет".
При получении товарно-материальных ценностей из стран ЕАЭС после оформления документа "Приобретение товаров и услуг" с типом операции "Ввоз из ЕАЭС" для регистрации заявлений на оплату налогов ФНС по ввозу товаров из ЕАЭС оформляется документ "Заявление о ввозе товаров из ЕАЭС". Документ может быть оформлен по распоряжению непосредственно из документа "Поступление товаров и услуг" или из рабочего места "Заявления о ввозе товаров из ЕАЭС к оформлению".
При установке функциональных опций "Товары в пути" и "Неотфактурованные поставки", доступных в разделе "НСИ и администрирование/ Настройка НСИ и разделов/ Закупки/ Документы закупок", документом "Приобретение товаров и услуг" можно зарегистрировать операции поступления, при которых факт перехода права собственности на полученный товар или услуги и непосредственно поступление товара на склад или отражение расходов по полученным услугам разнесены во времени. Использование этого функционала требует обязательного использования договоров с поставщиками, т.к. параметры отражения таких операций регулируются в договоре с поставщиком. Договоры, которые предполагают возможность отражения закупок по схемам "Товары в пути" или "Неотфактурованные поставки товаров и услуг" могут использоваться и для отражения в информационной базе обычной закупки у поставщика.
Для ситуаций, когда право собственности на товар возникает до его поступления на склад, используется документ "Приобретение товаров и услуг" с операциями "Закупка у поставщика (товары в пути)", "Импорт (товары в пути)" и "Ввоз из ЕАЭС (товары в пути)". По факту получения товаров от поставщика по документу-распоряжению "Приобретение товаров и услуг" регистрируется документ "Поступление товаров на склад". Документ "Поступление товаров на склад" может быть оформлен по распоряжению в рабочем месте "Накладные к оформлению".
Для регистрации финансовых обязательств по ранее отраженной неотфактурованной поставки используется документ "Приобретение товаров и услуг" с операциями "Закупка у поставщика (фактуровка поставки)", "Импорт (фактуровка поставки)" и "Ввоз из ЕАЭС (фактуровка поставки)". Непосредственно регистрация ранее неотфактурованной поставки осуществляется при помощи документов "Поступление товаров на склад" для товаров или "Поступление услуг в подразделение" для услуг.
При выявлении расхождений между товарами, зарегистрированными в первичных документах поставщика и фактически принятыми по схемам "Товары в пути" и "Неотфактурованные поставки", также, как и при обычных поставках, может быть оформлен документ "Акт о расхождениях после приемки". Возможность оформления акта о расхождениях регулируется функциональной опцией "Акты о расхождении после приемки" в разделе "НСИ и администрирование/ Настройка НСИ и разделов/ Закупки/ Документы закупки". Акт может быть оформлен на основании документа "Приобретение товаров и услуг" или из рабочих мест "Накладные к оформлению" и "Документы закупки (все)".
Прикладное решение обеспечивает серийный учет товаров в пути и неотфактурованных товаров. Возможность использования серийного учета в этом случае регулируется параметрами политики учета серий указанной для вида номенклатуры и склада. Для схем закупок "Товары в пути" и "Неотфактурованная поставка" политика учета серий определяется в документах по виду номенклатуры, а не по складу.
При оформлении закупки товаров по схеме "Товары в пути" для операций "Закупка у поставщика" и "Ввоз из ЕАЭС" может быть настроено обязательное указание номеров ГТД. Эта возможность регулируется функциональной опцией "Проверять заполнение номеров ГТД при закупке у поставщика по схеме "Товары в пути"", доступной в разделе "НСИ и администрирование/ Настройка НСИ и разделов/ Учет НДС, импорт и экспорт/ Регистрация и контроль номеров ГТД".
Контроль остатков по номерам ГТД при оформлении поступления товара для операций "Закупка у поставщика" и "Ввоз из ЕАЭС" по схеме "Товары в пути" регулируется функциональной опцией "Контролировать остатки номеров ГТД при закупке у поставщика по схеме "Товары в пути"", также доступной в разделе "НСИ и администрирование/ Настройка НСИ и разделов/ Учет НДС, импорт и экспорт/ Регистрация и контроль номеров ГТД". При использовании этого функционала документ "Поступление товаров на склад" может быть заполнен номерами ГТД, по остаткам товаров в пути, указанными в ранее оформленных документах "Приобретение товаров и услуг", или по последним поступлениям товара. При поступлении импортных товаров номера ГТД указываются в документе "Таможенная декларация", соответственно заполнение номеров ГТД в документе "Поступление товаров на склад" осуществляется по документу "Таможенная декларация".
Прикладное решение поддерживает возможность оформления документов "Корректировка приобретения" для схем "Товары в пути" и "Неотфактурованная поставка". Для отражения расхождений по сумме в корректировке отражается увеличение или уменьшение стоимости. При отражении расхождений по количеству и, соответственно по сумме, в корректировке расхождения могут быть отражены при помощи увеличении или уменьшении закупки, регистрации доходов или увеличении пассивов, списанием на расходы или уменьшением активов.
При возникновении расхождений между поступлением и приобретением для схем "Товары в пути" и "Неотфактурованная поставка", которые не могут быть дооформлены соответствующими документами в прикладном решении может быть использован документ "Списание расхождений между поступлением и приобретением". При помощи данного документа выявленные недопоставки или перепоставки списываются на прочие расходы/активы или доходы/пассивы соответственно.
При оформлении операций закупки в документах прикладного решения может указываться многооборотная тара. Использование функционала многооборотной тары регулируется функциональной опцией "Многооборотная тара" в разделе "НСИ и администрирование/ Настройка НСИ и разделов/ Номенклатура Разделы учета".
Многооборотная тара выделяется в справочнике "Номенклатура" отдельным видом или видами номенклатуры с типом номенклатуры "тара". Использование многооборотной тары возможно только для той номенклатуры, для которой предусмотрено использование упаковок (см. раздел 2.1.4 "Информация о номенклатуре"). Для каждой упаковки указывается соответствующая ей многооборотная тара.
Условия передачи многооборотной тары определяются в соглашении с поставщиком (справочник "Соглашения об условиях закупок") в составе: залоговая цена и условия возврата (срок возврата в днях и способ расчета даты возврата). Если условия возврата не указаны, по этому соглашению тара будет приобретаться как обычный товар. При использовании в документообороте заказов поставщикам эти условия могут быть утверждены или изменены в заказе.
В документах поступления после заполнения табличной части номенклатурой, приобретаемой в упаковках, для которых указано использование многооборотной тары, табличная часть может быть дополнена номенклатурой, соответствующей многооборотной таре. Дополнение табличной части выполняется при помощи кнопки "Заполнить/ Дополнить тарой". Прикладное решение обеспечивает также возможность дополнения табличной части документов закупки многооборотной тарой при проведении по дополнительному запросу пользователю. Эта возможность регулируется функциональной опцией "Предлагать дополнить документы многооборотной тарой" в разделе "НСИ и администрирование/ Настройка НСИ и разделов/ Номенклатура/ Разделы учета".
Для оформления возвратов и выкупа принятой многооборотной тары используется рабочее место "Возврат и выкуп тары". Анализ остатков принятой тары выполняется на закладке "Принятая возвратная тара". На этой закладке при помощи кнопки "Возврат тары" оформляется документ "Возврат товаров поставщику" с указанием возвращаемой тары, а при помощи кнопки "Выкуп тары" оформляется документ "Выкуп возвратной тары у поставщика". Выкуп принятой многооборотной тары оформляется в том случае, если тара планировалась к возврату, но не может быть возвращена в результате порчи или потери. Выкуп многооборотной тары оформляется по залоговым ценам.
При получении многооборотной тары под залог, в документе поступления требуется указание залоговых цен. Стоимость тары в залоговых ценах учитывается во взаиморасчетах с поставщиками, планируется к оплате по общим правилам, установленным для расчетов с конкретным поставщиком.
В прикладном решении поддерживается функциональность получения ретро-бонусов от поставщиков для стимулирования развития спроса. Использования данного функционала регулируется функциональной опцией "Ретро-бонусы поставщиков", которая доступна в разделе "НСИ и администрирование/ Настройка НСИ и разделов/ Закупки/ Ретро-бонусы". Данная функциональная опция доступна в том случае если в информационной базе ведется независимый учет партнеров и клиентов. Подробнее см. раздел 2.1.3 "Информация о партнерах".
Функционал ретро-бонусов поставщиков обеспечивается следующие возможности:
Настройка условий получения ретро-бонусов от поставщиков при помощи справочника "Виды ретро-бонусов поставщиков" и документа "Условия ретро-бонусов поставщиков". По условиям ретро-бонусы от поставщика могут быть начислены за объем закупок, ассортимент или сегмент номнеклатуры, условиям оплаты и т.д. Для применения ретро-бонусов условия их предоствления должны быть согласованы. При необходимости условия предоставления ретро-бонусов могут быть скорретипрованы.
Расчет и фактическое начисление ретро-бонусов от поставщиков. Расчет ретро-бонусов выполняется исходя из настроек, указанных в предыдущем пункте и за период, указанный при определении условий. Для анализа плановых сумм ретро-бонусов используется отчет "Расчет ретро-бонусов поставщиков". Фактическое начисление ретро-бонусов осуществляется в документе "Начисление ретро-бонусов поставщика". Для расшифровки начисленных ретро-бонусов используется отчет "Расшифровка расчета ретро-бонусов".
Оформление получения и списание начисленных ретро-бонусов от поставщика. Документально оформление ретро-бонусов осуществляется при помощи документа "Акт премии поставщика". Для списания начисленных ретро-бонусов используется документ "Списание ретро-бонусов поставщика". Списание ретро-бонусов уменьшает баланс начисленных ретро-бонусов при отказе от выдачи ретро-бонусов, выдачи бонусов в неденежной форме или предоставления скидок за счет бонусов.
Укрупненно состав основных объектов подсистемы и взаимосвязи между ними могут быть представлены в виде следующей схемы:
Для организации учета товара, принятого на комиссию, в прикладном решении реализована следующая концепция:
Возможность использования функционала приема товара на комиссию регулируется функциональной опцией "По продаже товаров (прием на комиссию)", доступной в группе "Оказание агентских (комиссионных) услуг" раздела "НСИ и администрирование/ Настройка НСИ и разделов/ Продажи/ Оптовые продажи".
Для учета товара, принятого на комиссию, используются ранее рассмотренные справочники и документы прикладного решения "Соглашения об условиях закупок", "Заказ поставщику", "Приобретение товаров и услуг", "Заявка на возврат товаров поставщику", "Возврат товаров поставщику" со специальными типами операций "Прием на комиссию" и "Возврат комитенту".
По результатам продаж комиссионного товара оформляется документ "Отчет комитенту (принципалу) о продажах". Табличная часть документа "Отчет комитенту (принципалу) о продажах" может быть заполнена проданными товарами этого комиссионера за период, указанный в документе, при помощи кнопки "Заполнить по результатам продажи" или "Подобрать по результатам продажи". При заполнении отчета комитенту в табличной части со знаком минус может быть отражена информация о комиссионных товарах, которые были отражены в отчетах комитенту прошлых периодов и возвращены клиентами на дату оформления отчета.
По факту оформления продажи комиссионного товара из документа "Отчет комитенту (принципалу) о продажах" могут быть оформлены недостающие счета-фактуры по продажам.
В зависимости от условий соглашения, в документе "Отчет комитенту (принципалу) о продажах" выполняется расчет комиссионного вознаграждения и формирование графика платежей. Сумма комиссионного вознаграждения может быть удержана из суммы причитающейся комитенту за проданный товар или зачтена в качестве аванса комитенту. На сумму комиссионного вознаграждения также может быть оформлена счет-фактура.
На сумму списанных комиссионных товаров оформляется документ "Отчет комитенту о списании". Табличная часть документа "Отчет комитенту о списании" так же может быть заполнена списанными товарами этого комиссионера за период, указанный в документе, при помощи кнопки "Заполнить по результатам списаний" или "Подобрать по результатам списаний".
Документы "Отчет комитенту (принципалу) о продажах" и документ "Отчет комитенту о списании" (далее по тексту – Отчеты комитенту) должны оформляться по фиксированным ценам, установленным на весь период работы с комитентом. В случае, если комиссионер не должен оплачивать списанный товар, товары в документе "Отчет комитенту о списании" указываются по нулевой стоимости.
Отчеты комитенту на проданный товар можно ввести из списка документов "Отчеты комитенту" на закладке "Распоряжение на оформление".
Для выполнения переоценки товаров, принятых на комиссию, для непроданных товаров в информационной базе должно быть зарегистрировано изменение цен при помощи документа "Регистрация цен поставщиков".
Учет товара, принятого на комиссию, в прикладном решении можно представить в виде следующей схемы:
Для организации учета товара, принятого на ответственное хранение, в прикладном решении реализована следующая концепция:
Возможность использования функционала приема товара на ответственное хранение функциональной опцией "Приемка на ответственное хранение с правом продажи", доступной в разделе "НСИ и администрирование/ Настройка НСИ и разделов/ Закупки/ Документы закупки".
Складом ответственного хранения может быть любой склад, для которого настроены параметры передачи товарно-материальных ценностей ответственного хранения:
Организация или контрагент, оказывающие услуги хранения товарно-материальных ценностей;
Срок хранения, на который передаются товарно-материальные ценности;
Справочно дополнительные условия хранения.
Для организации процессов получения товаров на ответственное хранение могут использоваться соглашения, зарегистрированные в справочнике "Соглашения об условиях закупок", с типом операции "Прием на хранение с правом продажи". Использование соглашений для организации процессов получения товаров на ответственное хранение не является обязательным.
Для организации процессов получения товаров на ответственное хранение используются договоры, зарегистрированные в справочнике "Договоры с контрагентами", с типом взаимоотношений "С поклажедателем". В договоре определяется порядок расчетов с поклажедателем. В прикладном решении поддерживается возможность ведения расчетов с поклажедателем по договорам или по документам выкупа принятых на ответственное хранение товаров.
Все документы, связанные с ответственным хранением, доступны в рабочем месте "Документы закупки (все)".
Для отражения операций поступления товара на ответственное хранение используется документ "Приемка товаров на хранение". Из документа может быть сформирована печатная форма "Акт о приеме-передаче ТМЦ на хранение (МХ-1)". Для организации процесса получения товара на ответственное хранение могут использоваться документы "Заказ поставщику" с типом операции "Прием на хранение с правом продажи".
При установке функциональной опции "Акты о расхождениях после приемки" в разделе "НСИ и администрирование/ Настройка НСИ и разделов/ Закупки/ Документы закупки" и подразделе "Приемка на ответственное хранение с правом продажи" по факту возникновения расхождений, возникших при приемке товаров на ответственное хранение, в прикладном решении может быть оформлен документ "Акт о расхождениях после приемки". Порядок работы с документом аналогичен описанному в разделе 2.5.2.2 "Приобретение у поставщика".
Возврат товаров с ответственного хранения оформляется при помощи документа "Отгрузка товаров с хранения" с типом операции "Отгрузка поклажедателю". Перечень возвращаемых товаров может быть заполнен в табличной части документа при помощи кнопки "Заполнить/ Подобрать товары, принятые на ответственное хранение". Из документа может быть сформирована печатная форма "Акт о возврате ТМЦ, сданных на хранение (МХ-3)".
При установке функциональной опции "Акты о расхождениях после отгрузки" в разделе "НСИ и администрирование/ Настройка НСИ и разделов/ Продажи/ Оптовые продажи" и подразделе "Приемка на ответственное хранение с правом продажи" по факту возникновения расхождений, возникших при возврате товаров с ответственного хранения, в прикладном решении может быть оформлен документ "Акт о расхождениях после отгрузки". Порядок работы с документом аналогичен описанному в разделе 2.3.2.3 "Оптовые продажи".
Выкуп товарно-материальных ценностей у поклажедателя осуществляется в случае, если товарно-материальные ценности, принятые на ответственное хранение, были проданы или использованы в производственном процессе предприятия (передача товарно-материальных ценностей, принятых на ответственное хранения, в цеховую кладовую или при указании их расхода в документе "Этап производства"). Для оформления выкупа товарно-материальных ценностей у поклажедателя используется документ "Выкуп товаров с хранения" с типом операции "Выкуп товаров с хранения". Документ "Выкуп товаров с хранения" может быть оформлен по распоряжению на основании данных о реализации или использовании товарно-материальные ценностей в производственной деятельности. Необходимость оформления выкупа товаров с ответственного хранения определяется в договоре с контрагентом.
Для оформления по распоряжению документов "Выкуп товаров с хранения" используется рабочее место "Выкупы товаров к оформлению". Рабочее место может быть открыто из раздела "Закупки" или из рабочего места "Документы закупки (все)".
Для формирования документов "Выкуп товаров с хранения" может также использоваться рабочее место "Помощник оформления передач и выкупов" на основании данных об отрицательных остатках по организациям. Это рабочее место может быть открыто из рабочего места "Выкупы товаров к оформлению".
Документ "Выкуп товаров с хранения" позволяет оформить выкуп товаров по разным складам и разным операциям.
При выявлении недостач товарно-материальных ценностей, полученных на ответственное хранение, может быть оформлена операция списания за счет поклажедателя или за счет нашей организации. Для оформления операций списания используются следующие документы:
Документ "Списание товаров с хранения" используется для оформления операций списания за счет поклажедателя.
Документ "Списание недостач товаров" с последующим оформлением документа "Выкуп товаров с хранения" используется для оформления операций списания за счет нашей организации
Документы "Списание товаров с хранения" и "Списание недостач товаров" могут быть оформлены по результатам инвентаризации, т.е. по данным документа "Пересчет товаров".
Для выполнения групповой печати форм "Акт о приеме-передаче ТМЦ на хранение (МХ-1)" и "Акт о возврате ТМЦ на хранение (МХ-3)", а также формирования печатной формы "Журнал учета ТМЦ, сданных на хранение (МХ-2)" может использоваться обработка "Журнал учета ТМЦ, сданных на хранение (МХ-2)", которая доступна в разделе "Склад и доставка/ Отчеты по складу".
Прикладное решение поддерживает возможность отражения информации по товарам, принятым на ответственное хранение до начала работы в текущей информационной базе. Для ввода входящих остатков товаров, принятых на ответственное хранение, используется документ "Ввод остатков товаров" с типом операции "Ввод остатков товаров, принятых на хранение".
Учет товара, принятого на ответственное хранение, в прикладном решении можно представить в виде следующей схемы:
Для анализа данных по закупкам используются отчеты, доступные на панели "Отчеты по закупке" или в разделе отчетов "Закупки". Все отчеты могут быть условно сгруппированы на следующие категории:
Отчеты по закупкам и для контроля корректности оформления операций по закупке: "Динамика закупок", "Условия закупок", "Причины отмены заказов", "Импортные товары к оформлению", "Контроль номеров ГТД товаров", "Контроль оформления товаров в пути и неотфактурованных поставок" и т.д.
Отчеты по взаиморасчетам с поставщиками: "Ведомость расчетов с поставщиками", "Задолженность поставщикам", "Задолженность поставщикам по срокам", "Сверка расчетов".
Отчеты по комиссионным закупкам: "Остатки товаров, принятых на комиссию", "Состояние расчетов с комитентами", "Товары, принятые на комиссию", "Оформление отчетов комитенту".
Отчеты по товарам, принятым на ответственное хранение: "Товары, принятые на хранение".
Отчеты для анализа движения принятой многооборотной тары: "Ведомость по принятой возвратной таре", "Принятая возвратная тара".
Отчеты для анализа ретро-бонусов поставщиков: "Ведомость по ретро-бонусам поставщиков", "Действующие ретро-бонусы поставщика", "Расчет ретро-бонусов поставщика".
Практикум № 4
Формирование отчетов по разделу и анализ результатов.
Сформировать отчеты "Динамика закупок", "Ведомость расчетов с поставщиками" за 2025 г. Проанализировать результаты.

Назначение:
Автоматизация складских операций предприятия, в том числе технологических процессов склада и операций доставки, для достижения следующих экономических эффектов:
Снижение логистических расходов за счет оптимизации работы складских помещений и планирования доставки.
Снижение потерь от порчи складских запасов.
Снижение трудозатрат на подготовку документов и увеличение производительности труда персонала.
Функции подсистемы:
Планирование и контроль выполнения складских операций.
Оптимизация технологических процессов склада, использующих адресное хранение, в том числе при проведении инвентаризации.
Планирование и контроль выполнения процессов доставки.
В прикладном решении реализованы следующие схемы документооборота, используемые для ведения складского учета:
Возможность ведения учета складских операций по нескольким складам регулируется при помощи функциональной опции "Несколько складов" в разделе "НСИ и администрирование/ Настройка НСИ и разделов/ Склад и доставка/ Склад".
Для хранения списка складов используется справочник "Склады и магазины". При регистрации склада указывается тип, который определяет характер использования этого склада. В прикладном решении поддерживается два типа складов "Оптовый" и "Розничный". Склады, которые обеспечивают внутренние потребности предприятия и процессы, связанные с оптовыми продажами, относятся к типу "Оптовый". Склады с типом "Розничный" могут использоваться как для регистрации розничных, так и для регистрации оптовых продаж. Возможность использования розничных складов регулируется функциональной опцией "Розничные продажи", которая доступна в разделе "НСИ и администрирование/ Настройка НСИ и разделов/ Продажи/ Розничные продажи".
При необходимости, территории склада могут быть поделены на складские помещения. Складские помещения могут использоваться для организации выделения мест хранения товарно-материальных ценностей. Для складского помещения может быть указано выделенное материально-ответственное лицо.
При оформлении складских операций решении может использоваться двухэтапная регистрация складских операций, т.е. при регистрации складских документов непосредственно складские движения регистрируются складскими ордерами, которые оформляются сотрудниками склада, а связанная со складскими движениями финансовая информация регистрируется документами, относящимися к разделам учета "Закупки", "Продажи", "Склад и доставка", "Производство". Склады, для которых может использоваться двухэтапная регистрация складских операций, в терминах прикладного решения являются "ордерными". Возможность использования ордерной схемы регистрации складских операций регулируется функциональной опцией "Ордерные склады", которая доступна в разделе "НСИ и администрирование/ Настройка НСИ и разделов/ Склад и доставка/ Склад".
Использование ордерной схемы документооборота при отражении операций, связанных с приходом, расходом и инвентаризацией, регулируется для каждого склада.
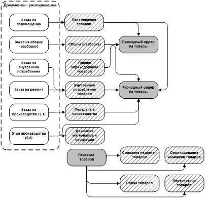
Документооборот, который обеспечивает автоматизацию складских операций, в зависимости от того, для каких операций используется ордерная схема документооборота на конкретном складе, может быть представлен в виде следующей схемы:
На вышеприведенной блок-схеме документы, при помощи которых регистрируется изменение складских остатков, на складах, работающих с использованием ордерной схемы документооборота, выделены серой заливкой, а на складах, которые не используют ордерную схему документооборота, выделены штриховкой.
При использовании ордерной схемы документооборота на складе, складские ордера вводятся по распоряжению, т.е. на основании документов-распоряжений с использованием рабочих мест "Приемка товаров на склад" и "Отгрузка товаров со склада". Документами-распоряжениями могут быть заказы и накладные.
Порядок оформления складских ордеров при регистрации операций поступления регулируется настройками "Оформления поступления доступно:" в разделе "НСИ и администрирование/ Настройка НСИ и разделов/ Склад и доставка/ Склад".
Порядок оформления складских ордеров при регистрации операций поступления может быть переопределен настройками договоров с поставщиками.
Приемка товаров с использованием складских ордеров может осуществляться по нескольким или по одному документу-распоряжению. Эти возможности также регулируются в договорах с поставщиками.
Порядок оформления складских ордеров при регистрации расходных операций регулируется настройками "Порядок оформления накладных и расходных ордеров" и "Расходный ордер на товары формируется" в разделе "НСИ и администрирование/ Настройка НСИ и разделов/ Склад и доставка/ Склад".
Расходные ордера на отгрузку товаров со склада могут создаваться кладовщиком, менеджером или автоматически (настройка "Расходный ордер на товары формируется" в разделе "НСИ и администрирование/ Настройка НСИ и разделов/ Склад и доставка/ Склад"). Для создания расходных ордеров менеджером может использоваться ввод на основании заказа клиента, при этом кладовщик видит такие ордера в статусе "Подготовлено". При автоматическом создании расходные ордера формируются регламентным заданием.
Порядок формирования расходных ордеров зависит также от параметра склада, регулирующего схему отгрузки с учетом заданий на перевозку. Если в параметрах склада выбрана опция "Собирать товары в порядке доставки", то расходные ордера будут формироваться с учетом параметров доставки, указанных в распоряжении. В результате для номенклатуры, которая доставляется заказчикам, и номенклатуры, которую заказчики забирают со склада (самовывоз), в информационной базе будут созданы разные расходные ордера. Кроме того, расходные ордера при таких параметрах склада будут создаваться только тогда, когда документы распоряжения включены в рейс.
Для оформления перемещения между складскими помещениями одного склада используется документ "Ордер на перемещение товаров". Для отражения в складском учете выявленных излишков используется документ "Ордер на отражение излишков товаров", на основании которого в дальнейшем может быть оформлен документ "Оприходование излишков". При выявлении на складе недостач для регистрации этого факта может использоваться "Ордер на отражение недостач товаров" На основании этого документ оформляется документ "Списание недостач товаров". Выявление бракованных товаров на складе регистрируется документом "Ордер на отражение порчи товаров", который является основанием для оформления документа "Порча".
Прикладное решение позволяет оформлять складские ордера с использованием товарных мест. Эта возможность регулируется функциональной опцией "Упаковочные листы" в разделе "НСИ и администрирование/ Настройка НСИ и разделов/ Склад и доставка/ Склад". При регистрации товарного места в упаковочном листе указываются тип (входящий или исходящий), входящий номер и номенклатурный состав.
При оформлении приемки по товарным местам, упаковочные листы могут быть оформлены заранее по данным поставщика или после начала оформления приемки.
При оформлении отгрузки по товарным местам может быть выполнено изменение состава упаковочного листа.
Для формирования складских ордеров могут использоваться также рабочие места "Приемка товаров на склад" и "Отгрузка товаров со склада".
При оформлении расходных ордеров, ордер может быть сформирован по нескольким распоряжениям, если среди распоряжений есть документы с просроченной и текущей датами отгрузки. Эта возможность регулируется в соглашениях об условиях продаж установкой опции "с группировкой по партнерам и заданиям на перевозку".
Товарно-материальные ценности, ранее отгруженные по расходным ордерам на товары, но непринятые получателем товаров могут быть возвращены на склад приходным ордером на товары с типом операции "Возврат не принятых получателем".
Номенклатурный состав расходных ордеров до момента приемки в работу, может автоматически меняться при появлении новых отгрузок или отказе от отгрузки. Т.е. при появлении нового заказа или накладной, требующих отгрузки со склада, для которого имеется расходный ордер в статусе "Подготовлен" при формировании расходного ордера, новый расходный ордер формироваться не будет, а номенклатура заказа или накладной будет добавлена в имеющийся расходный ордер. Таким образом минимизируется количество расходных ордеров, создаваемых в информационной базе.
При использовании на складе ордерной схемы документооборота после оформления и проведения складских ордеров, документы-распоряжения могут быть перезаполнены по ордерам.
На складах с ордерной схемой документооборота складские процессы могут контролироваться при помощи статусов. Использование статусов позволяет контролировать работу складского персонала на каждом этапе выполнения складской операции (сборка товаров, проверка и т.д.). Использование статусов при оформлении складских ордеров регулируется индивидуально для каждого склада:
Прикладное решение позволяет организовать складское хранение с использованием складских ячеек.
При использовании адресного хранения для каждого склада в справочнике "Складские ячейки" формируется топология склада. Если для склада предусмотрен учет по помещениям, то в этом случае использование адресного хранения указывается для каждого помещения и соответственно топология склада формируется также для складского помещения, а не для склада. Для удобства формирования топологии склада или складского помещения можно использовать обработку "Генерация топологии склада".
При создании ячейки в информационной базе указывается ее адрес, состоящий из секции, линии, стеллажа, яруса и конкретной позиции. Ячейки группируются по областям хранения и рабочим участкам. Назначение ячейки определяется типом складской ячейки. В прикладном решении выделяют следующие типы ячеек: приемка, отгрузка, хранение, архив. При использовании адресного хранения на складе все товарно-материальные ценности поступают в ячейки с типом "приемка", которые формируют зону приемки склада. Далее, при помощи механизмов размещения, они перемещаются в ячейки с типом "хранение", которые формируют зону хранения. Перед физической отгрузкой со склада товарно-материальные ценности перемещаются в ячейки с типом "отгрузка", которые формируют зону отгрузки. Ячейки с типом "архив" - временное состояние ячеек, используется для резервирования ячеек под большой заказ.
Складские ячейки могут использоваться как справочно, так и для организации адресного хранения.
Использование складских ячеек для справочного размещения номенклатуры предполагает следующее:
Складские ячейки как места хранения конкретной номенклатуры указываются справочно и используются при формировании заданий для складского персонала, а также при формировании отчета для получения информации о возможном месте хранения конкретной номенклатуры.
Учет остатков номенклатуры по складским ячейкам не ведется. Остатки контролируются в целом по складу.
Использование складских ячеек для хранения остатков номенклатуры предполагает следующее:
Учет остатков номенклатуры ведется по складским ячейкам. Соответственно при планировании или отражении складских операций указываются складские ячейки.
Любое перемещение товара между складскими ячейками регистрируется в информационной базе. Все операции выполняются только в режиме реального времени. Изменение проведенных документов не допускается.
Все работы сотрудников склада оформляются в виде заданий (на отбор, на размещение, на перемещение, на пересчет). Контроль выполнения заданий осуществляется при помощи статусов.
Выбор ячеек при оформлении заданий может осуществляться по правилам, указанным для склада или складского помещения.
В зависимости от потребностей предприятия, для складских ячеек могут заданы весогабаритные характеристики, которые использутся при планировании размещения номенклатуры.
Вариант использования складских ячеек (для справочного размещения или для хранения остатков) указывается для каждого склада. Использование складских ячеек возможно для тех складов, у которых ордерная схема работы указана для всех типов операций.
Документооборот, используемый при приемке товарно-материальных ценностей с использованием складских ячеек, зависит от варианта использования складских ячеек:
Если складские ячейки на складе используются для справочного размещения, то для организации процесса размещения товарно-материальных ценностей из приходного складского ордера формируется печатная форма "Задание складскому работнику" по правилам, заданным для принимаемых товарно-материальных ценностей. В случае, если правила справочного размещения для каких-то номенклатурных позиций не заданы, то для справочного задания основной и дополнительных ячеек хранения на основании приходного складского ордера используется рабочее место "Размещение номенклатуры по ячейкам (справочно)".
Если складские ячейки используются для хранения, то для планирования размещения и размещения товарно-материальных ценностей на складе используется документ "Отбор (размещение) товаров" с типом операции "Размещение", который позволяет сформировать печатную форму "Задание складскому работнику". При планировании размещения используются правила, определенные для склада или складского помещения.
Документооборот, используемый при отгрузки товарно-материальных ценностей с использованием складских ячеек также зависит от варианта использования складских ячеек.
При справочном размещении по складским ячейкам для планирования отбора из расходного складского ордера также может быть сформирована печатная форма "Задание на отбор товаров".
При адресном хранении для планирования отгрузки используется документ "Отбор (размещение) товаров" с типом операции "Отбор", который позволяет сформировать печатную форму "Задание складскому работнику".
Документы "Отбор (размещение) товаров" с типом операции "Отбор" могут быть сгенерированы автоматически по расписанию в соответствии с правилами, указанными для склада.
При планировании операций размещения или отбора учитывается состояние блокировки ячеек, приоритеты областей для хранения номенклатуры, стратегии отбора с учетом приоритетов ячеек, коэффициенты упаковок, уровни доступности ячеек и приоритеты складских ордеров.
При планировании отбора осуществляется контроль наличия в ячейках для отбора необходимых упаковок. При отсутствии необходимых упаковок могут быть сформированы задания на переупаковку, т.е. разупаковку более крупных единиц хранения в более мелкие. Переупаковка упаковок регистрируется при помощи документа "Отбор (размещение) товаров" с типом операции "Перемещение".
Разупаковка более крупных единиц хранения в более мелкие и размещения этих упаковок в зонах быстрого отбора для обеспечения удобства отбора может быть настроена в автоматическом режиме при помощи механизмов подпитки. Использование механизмов подпитки обеспечивает возможность формирования количества товарно-материальных ценностей в ячейках быстрого отбора, для оптимизации работы склада. Задания на подпитку могут быть сформированы только для складов, у которых используется подпитка зон быстрого отбора.
Для оформления складских операций на складах или складских помещениях с использованием складских ячеек для хранения, может использоваться мобильное рабочее место работника склада. При помощи мобильного рабочего места работник склада может получать задания на размещение, отбор, пересчет товаров и т.д. В процессе выполнения заданий в мобильном рабочем месте работник фактически выполняет действия, которые предусмотрены для выполнения конкретных заданий и фиксирует результаты. Запуск мобильного рабочего места осуществляется с использованием RDP (Remote Desktop Connection), пользователем с профилем "Работник склада".
Функционал подсистемы обеспечивает возможность автоматизации складских операций в самом простом варианте, без применения ордерной схемы документооборота, с применением ордерной схемы документооборота и с применением адресного хранения. Вариант используемого документооборота указывается для каждого склада. Выбор варианта документооборота для склада описан в разделе 2.1.2.3 "Информация о складах".
Особенности использования документов, относящимся к группе "Закупки" и "Продажи" описаны в разделах 2.3 "Продажи" и 2.5 "Закупки". Особенности использования остальных документов описаны в этом разделе ниже.
Для автоматизации складских операций в прикладном решении реализована следующая концепция:
Для оформления складских операций используются документы "Перемещение товаров", "Сборка (разборка) товаров", "Внутреннее потребление товаров", "Движение продукции и материалов", "Прочее оприходование товаров", "Оприходование излишков товаров", "Пересортица товаров", "Порча товаров", "Списание недостач товаров". Для формирования движений по регистрам управленческого учета в документах "Пересортица товаров", "Порча товаров", "Прочее оприходование товаров", "Оприходование излишков товаров" указываются цены, суммы и валюта, в которой указаны суммовые значения. По умолчанию валюта в этих документах устанавливается по виду цен, выбранному в документе.
Для ввода, редактирования и просмотра вышеперечисленных документов используется рабочее место "Внутренние документы (все)". В рабочем месте предусмотрены следующие возможности:
отбор по видам документов или хозяйственным операциям;
переход в рабочее место "Внутренние документы (к оформлению)", при помощи которого можно ввести документы для регистрации складских операций по распоряжению;
переход в рабочие места для оформления заказов (документы "Заказ на перемещение", "Заказ на внутренее потребление", "Заказ на сборку (разборку)", "Заказ материалов в производство") и товарно-транспортных накладных;
сформировать печатные формы или изменить статус для выбранного в списке документа.
Рабочее место "Внутренние документы (к оформлению)" позволяет при помощи индикаторных колонок проанализировать состояние оформления накладных, т.е. документов для регистрации складских операций и складских ордеров.
Документ "Перемещение товаров" предназначен для отражения операций перемещения товаров одной организации между складами и перемещения товаров между организациями. Использование документа "Перемещение товаров" регулируется функциональной опцией "Перемещение товаров" в разделе "НСИ и администрирование/ Настройка НСИ и разделов/ Склад и доставка/ Перемещение товаров".
Процесс перемещения товаров может регулироваться статусами документа. Возможность использования статусов документа "Перемещение товаров" регулируется функциональной опцией "Статусы перемещений товаров" в разделе "НСИ и администрирование/ Настройка НСИ и разделов/ Склад и доставка/ Перемещение товаров".
В документе могут быть установлены следующие статусы:
"Отгружено". Товар отгружен со склада-отправителя.
"Принято". Товар принят на складе-получателе.
При использовании ордерной схемы статусы "Отгружено" и "Принято" должны устанавливаться после проведения документов "Расходный ордер на товары" и "Приходный ордер на товары", которые формируются по документу-распоряжению "Перемещение товаров".
Для регистрации расхождений, возникших при перемещении товаров, может использоваться документ "Акт о расхождениях после перемещения". Возможность использования этого документа регулируется функциональной опцией "Акты о расхождениях после перемещения" в разделе "НСИ и администрирование/ Настройка НСИ и разделов/ Склад и доставка/ Перемещение товаров". Обработка расхождений и принятие решения по каждому выявленному расхождению регистрируется в акте построчно. В прикладном решении предусмотрены следующие варианты обработки расхождений:
При выявлении излишков, признанных складом-отправителем, и готовности принять эти излишки на складе-получателе корректируется документ "Перемещение товаров". Если склад-получатель не готов принять излишки, то оформляется документ "Перемещение товаров" на возврат товаров на склад-отправитель. Признанные складами излишки могут быть возвращены без исправления и оформления документов. В этом случае в информационной базе никакие дополнительные документы не оформляются.
При выявлении излишков, не признанных складом-отправителем, на основании акта оформляется документ "Оприходование излишков" с отражением доходов по указанной в документе статье.
При выявлении недостач, признанных складом-отправителем, корректируется документ "Перемещение товаров". Если склад-отправитель в этом случае готов допоставить товар, то в информационной базе оформляется еще один документ "Перемещение товаров". Признанные складом-отправителем недостачи могут быть также допоставлены без оформления дополнительных документов.
При выявлении недостач, не признанных складом-отправителем, на основании акта оформляется документ "Списание недостач товаров". Стоимость недостач товаров списывается на статью расходов.
Для организации процесса перемещения могут использоваться заказы на перемещение. Документы "Заказ на перемещение" могут быть сформированы для обеспечения потребностей в рабочем месте "Формирование заказов по потребностям" (см. раздел 2.4 "Обеспечение потребностей"). Использование документа "Заказ на перемещение" регулируется функциональной опцией "Заказы на перемещение" в разделе "НСИ и администрирование/ Настройка НСИ и разделов/ Склад и доставка/ Перемещение товаров". Управление процессом перемещения товаров также может регулироваться статусами документа. Возможность использования статусов документа "Перемещение товаров" регулируется функциональной опцией "Статусы заказов на перемещение" в разделе "НСИ и администрирование/ Настройка НСИ и разделов/ Склад и доставка/ Перемещение товаров".
При закрытии заказа на перемещение выполняется контроль на полноту выполнения заказа. При помощи функциональной опции "Не закрывать частично отгруженные заказы на перемещение", доступной в разделе "НСИ и администрирование/ Настройка НСИ и разделов/ Склад и доставка/ Перемещение товаров", в информационной базе может быть установлен запрет на закрытие частично выполненных заказов.
Документ "Сборка (разборка) товаров" предназначен для отражения операций сборки или разборки комплектов. Использование документа "Сборка (разборка) товаров" регулируется функциональной опцией "Сборка (разборка)" в разделе "НСИ и администрирование/ Настройка НСИ и разделов/ Склад и доставка/ Сборка (разборка) товаров".
Процесс сборки (разборки) товаров может регулироваться статусами документа. Возможность использования статусов регулируется функционально опцией "Статусы сборок/разборок" в разделе "НСИ и администрирование/ Настройка НСИ и разделов/ Склад и доставка/ Сборка (разборка) товаров".
В документе могут быть установлены следующие статусы:
"В работе". Комплектующие или комплект списываются со склада.
"Собрано (разобрано)". Комплектующие, полученные в процессе разборки комплекта или комплект, полученный в результате сборки, поступают на склад.
При использовании ордерной схемы статусы "В работе" и "Собрано (разобрано)" должны устанавливаться после проведения документов "Расходный ордер на товары" и "Приходный ордер на товары", которые формируются на основании перемещения.
Для организации процесса сборки и разборки могут использоваться заказы на сборку (разборку). Документы "Заказ на сборку (разборку)" для обеспечения потребностей могут быть сформированы в рабочем месте "Формирование заказов по потребностям" (см. раздел 2.4. "Обеспечение потребностей"). Использования документа "Заказ на сборку (разборку)" регулируется функциональной опцией "Заказы на сборку (разборку)" в разделе "НСИ и администрирование/ Настройка НСИ и разделов/ Склад и доставка/ Сборка (разборка) товаров". Управление процессом сборки/разборки также может осуществляться при помощи статусов документов "Заказ на сборку (разборку)". Возможность использования статусов для документов "Заказ на сборку (разборку)" регулируется функциональной опцией "Статусы заказов на сборку (разборку)" в разделе "НСИ и администрирование/ Настройка НСИ и разделов/ Склад и доставка/ Сборка (разборка) товаров".
При закрытии заказа на сборку/разборку выполняется контроль на полноту выполнения заказа. При помощи функциональной опции "Не закрывать частично собранные (разобранные) заказы на сборку (разборку)", доступной в разделе "НСИ и администрирование/ Настройка НСИ и разделов/ Склад и доставка/ Сборка (разборка) товаров", в информационной базе может быть установлен запрет на закрытие частично выполненных заказов.
Документ "Внутреннее потребление товаров" предназначен для отражения операций выдачи товарно-материальных ценностей со склада. Использование документа "Внутреннее потребление товаров" регулируется функциональной опцией "Внутреннее потребление" в разделе "НСИ и администрирование/ Настройка НСИ и разделов/ Склад и доставка/ Внутреннее потребление".
Документ "Внутреннее потребление товаров" позволяет зарегистрировать следующие виды выдачи товарно-материальных ценностей со склада:
"Списание на расходы/ активы". Используется для отражения общехозяйственных, общепроизводственных, коммерческих и прочих расходов предприятия, а также расходов на внеоборотные активы. Вид расходов определяется статьей расходов, указанной в строках табличной части документа.
"Передача в эксплуатацию". Используется для передачи товарно-материальных ценностей в эксплуатацию и предполагает ввод информации о материально-ответственных лицах. Например, передача спецодежды в эксплуатацию.
Для организации процесса выдачи товарно-материальных ценностей со склада использоваться заказы на внутреннее потребление. Использования документа "Заказ на внутреннее потребление" регулируется функциональной опцией "Заказы на внутреннее потребление" в разделе "НСИ и администрирование/ Настройка НСИ и разделов/ Склад и доставка/ Внутреннее потребление". Управление процессом передачи или списания товарно-материальных ценностей также может регулироваться статусами документа. Возможность использования статусов документа " Заказы на внутреннее потребление" регулируется функциональной опцией "Статусы заказов на внутреннее потребление" в разделе "НСИ и администрирование/ Настройка НСИ и разделов/ Склад и доставка/ Внутреннее потребление".
При закрытии заказа на внутреннее потребление выполняется контроль на полноту выполнения заказа. При помощи функциональной опции "Не закрывать частично отгруженные заказы на внутреннее потребление", доступной в разделе "НСИ и администрирование/ Настройка НСИ и разделов/ Склад и доставка/ Внутреннее потребление", в информационной базе может быть установлен запрет на закрытие частично выполненных заказов.
Документ "Движение продукции и материалов" используется для отражения перемещений продукции и материалов между производственными подразделениями и складами, в том числе цеховыми кладовыми. Подробнее назначение этого документа описано в разделе 2.7 "Производство".
Для отражения операций, связанных с оприходованием материальных ценностей в результате возврата материальных ценностей, ранее переданных в эксплуатацию, полученных в результате демонтажа основных средств или ранее списанных на расходы предприятия, используется документ "Прочее оприходование товаров". Использования документа "Прочее оприходование товаров" регулируется функциональной опцией "Прочее оприходование товаров" в разделе "НСИ и администрирование/ Настройка НСИ и разделов/ Склад и доставка/ Внутреннее потребление".
Документы "Оприходование излишков товаров", "Пересортица товаров", "Порча товаров", "Списание недостач товаров" используются для регистрации результатов проведения инвентаризации.
Для проведения инвентаризации и регистрации фактических остатков, выявленных в результате инвентаризации, используется документ "Пересчет товаров".
Процесс выполнения пересчета регулируется статусами документа. Использование статусов обязательно для складов с ордерной схемой документооборота. Для складов, на которых не используется ордерная схема документооборота, можно отключить использование статусов документа "Пересчет товаров". В этом случае в документе отключается жесткий контроль последовательности действий и разрешается внесение результатов пересчета в документ в любом его статусе.
В документе могут быть установлены следующие статусы:
"Подготовлено". Документ подготовлен к пересчету.
"В работе". Ведется пересчет. При использовании складских ячеек для хранения, ячейки, в которых ведется пересчет, будут автоматически заблокированы для отбора или размещения товаров.
"Внесение результатов". Пересчет закончен. Выполняется ввод фактического количества. При использовании складских ячеек для хранения, с ячеек, в которых осуществлялся пересчет, можно снять блокировку.
"Выполнено". Ввод фактического количества закончен. При складских ячеек для хранения, с ячеек, в которых осуществлялся пересчет, блокировка снимается автоматически.
По факту завершения инвентаризации и при наличии расхождений из документа "Пересчет товаров" или списка документов при помощи рабочего места "Помощник оформления складских актов" оформляются документы "Оприходование излишков товаров", "Пересортица товаров", "Порча товаров", "Списание недостач товаров". Эти документы в терминах прикладного решения называются "складскими актами".
При помощи помощника, выявленные расхождения распределяются между организациями. Распределение всех выявленных расхождений по организациям осуществляется с учетом остатков товаров в организациях при помощи кнопок "Распределить согласно остаткам товаров организаций" и "Отнести на выбранную организацию". Остатки товаров непосредственно из формы помощника можно проанализировать при помощи отчета, который формируется по нажатию на кнопку "Отчет по остаткам организаций".
Из интерфейса помощника и документа "Пересчет товаров" могут быть сформированы инвентаризационные ведомости с использованием унифицированной формы "Инвентаризационная ведомость (ИНВ-3)" и "Сличительная ведомость (ИНВ-19). Для формирования инвентаризационных и сличительных ведомостей на основании нескольких документов "Пересчет товаров" используется отдельный документ "Инвентаризационная опись".
В зависимости от схемы документооборота, используемой на складе, складские движения формируются при проведении документа "Пересчет" или при проведении складских актов. Если на инвентаризируемом складе не используется ордерная схема документооборота, то складские движения формирует именно документ "Пересчет товаров". В противном случае складские движения формируются складскими актами.
Для отражения результатов инвентаризации на складах с ордерной схемой документооборота могут использоваться ордера. В этом случае предполагается, что организация процесса проведения инвентаризации осуществляется за рамками прикладного решения и документ "Пересчет товаров" не используется.
В прикладном решении могут быть использованы следующие ордера:
Ордер на отражение излишков.
Ордер на отражение недостач.
Ордер на отражение порчи.
При проведении ордеров регистрируется изменение складских остатков. По факту проведения ордеров из рабочего места "Помощник оформления складских актов" или на основании ордера должны быть оформлены складские акты.
Все перечисленные ордера доступны в журнале "Излишки, недостачи и порчи товаров", который доступен в разделе "Склад и доставка".
В связи с тем, что при отражении одной хозяйственной операции в процессах участвуют разные пользователи, которые по процессам должны оформлять разные документы, в прикладном решении предусмотрен контроль целостности оформления складских операций. Для контроля целостности оформления складских операций может использоваться отчет "Контроль оформления документов товародвижения". Прочие отчеты раздела будут рассмотрены в п.2.6.3 "Отчетность".
Для упрощения процессов оформления складских операций может мобильное рабочее место работника склада, которое работает на мобильных устройствах под управлением ОС Android и IOS. В основу работы в мобильном рабочем месте положено сканирование штрихкодов товаров, а также штрихкодов ячеек хранения для подтверждения выполнения операций. Мобильное рабочее место может использоваться на складах с адресным или справочным хранением в ячейках, а также на складах, использующих ордерную схему документооборота. В мобильном рабочем месте поддерживается работа с маркируемой продукцией.
При регистрации складских операций в прикладном решении могут использоваться механизмы обособления и мерные единицы.
Механизмы обособления номенклатуры позволяют выделить конкретную номенклатуру на складе под конкретное назначение, а именно заказ клиента, заказ на производство, заказ на сборку/разборку и заказ на перемещение. По сути, этот механизм позволяет с большей точностью управлять доступностью складских остатков и определять финансовый результат по сделкам. Возможности ведения обособленного учета номенклатуры регулируются функциональной опцией "Обособленное обеспечение заказов" в разделе "НСИ и администрирование/ Настройка НСИ и разделов/ Склад и доставка/ Обеспечение потребностей".
Потребности в обособленном обеспечении могут указываться:
Непосредственно в заказах
Для номенклатуры
При этом объект обособления будет указываться во всех складских документах как назначение.
Для снятия резерва или изменения назначения номенклатуры может использоваться документ "Корректировка назначения товаров". Корректировка назначений товаров возможна при отсутствии контроля превышения обособленного обеспечения (функциональная опция "Не контролировать превышение обособленного обеспечения" раздел "НСИ и администрирование/ Настройка НСИ и разделов/ Склад и доставка/ Обеспечение потребностей") и осуществляется пользователями, которым дано право "Добавление и изменение корректировок назначений товаров".
При использовании ордерной схемы документооборота с адресным хранением обособленный товар можно хранить в отдельных ячейках, относящихся к области хранения, для которой установлен признак "Ячейки используются для хранения обособленных товаров". При этом номенклатура, которая обеспечивается обособленно, должна относиться к складской группе, для которой в параметрах группы установлена опция "Товары, поступившие под разные назначения необходимо хранить в разных ячейках".
В документах прикладного решения, при помощи которого оформляются складские движения, реализована возможность указания количественных показателей в разных единицах измерения веса, объема, длины и площади.
В разделе "НСИ и администрирование/ Настройка НСИ и разделов/ Номенклатура/ Единицы измерения" настраиваются базовые единицы измерения веса, объема, длины и площади для всего предприятия в целом.
Для каждой номенклатурной позиции можно указать использование упаковок и мерных единиц при оформлении документов, которыми отражаются складские движения.
В этом случае, при оформлении документов, количество товара можно будет указывать в штучных упаковках и в мерных единицах. При этом количество в мерных единицах можно указывать только в том случае, если для мерной единицы установлена опция "Можно указывать количество в … в документах".
Указанное в мерных единицах количество проверяется на соответствие кратности единице хранения с учетом допустимого отклонения, указанного в настройке "Допустимое отклонение при автоматическом округлении %" (раздел "НСИ и администрирование/ Настройка НСИ и разделов/ Номенклатура/ Единицы измерения").
Механизм проверки выполняет автоматический пересчет количества в мерных единицах в единицы хранения номенклатуры, формирует расчетное количество в единицах хранения и округляет его до ближайшего целого количества в единицах хранения номенклатуры. Если отклонение между расчетным и округленным значением количества в базовых единицах находится в пределах значения, указанного, настройке "Допустимое отклонение при автоматическом округлении %", то значение в мерных единицах в документе не меняется, документ проводится и со склада списывается округленное значение количества номенклатуры в единицах хранения. В противном случае документ не проводится, и механизм пересчета потребует от пользователя скорректировать количество в мерных единицах вручную или при помощи команды "Округлить".
Для организации процессов доставки в прикладном решении реализована следующая концепция:
Функционал подсистемы обеспечивает автоматизацию процессов доставки товарно-материальных ценностей клиентам предприятия, от поставщиков и для обеспечения внутрифирменных перемещений.
Использование функциональности подсистемы регулируется функциональной опцией "Управление доставкой" в разделе "НСИ и администрирование/ Настройка НСИ и разделов/ Склад и доставка/ Доставка".
Для организации процесса доставки используются справочники "Транспортные средства" и "Зоны доставки".
Справочник "Транспортные средства используется" для хранения списка транспортных средств.
Все транспортные средства группируются по типам транспортных средств (грузоподъемности и вместимости). Для хранения типов транспортных средств используется справочник "Типы транспортных средств".
Справочник "Зоны доставки" предназначен для хранения информации о зонах доставки, которые могут быть сгруппированы по территориальным признакам: регионам, районам, участкам и т. д. Информация о зонах доставки используется для оптимизации маршрута транспортного средства при планировании заданий на перевозку.
Процесс доставки предполагает выполнение следующих этапов:
Формирование распоряжений на доставку.
Анализ распоряжений на доставку, планирование доставки и формирование заданий на перевозку.
Контроль выполнения заданий на перевозку.
Распоряжениями на доставку являются заказы, накладные и договоры с поставщиками.
Договоры с поставщиками являются распоряжениями на доставку в том случае, если приемка товаров на склад осуществляется по договорам, а не по документам. В этом случае параметры распоряжения на доставку указываются на закладке "Доставка".
Распоряжениями на доставку могут быть документы прикладного решения такие как "Заказ клиента", "Реализация товаров и услуг" (если документ оформлен без заказа клиента), "Заказ на перемещение товаров", "Перемещение товаров" (если документ оформлен без заказа на перемещение), "Заявка на возврат товаров от клиента", "Возврат товаров поставщику", "Заказ давальцу", "Заказ переработчику", "Заказ поставщику" (если оформлен без договора или в договоре приемка товаров разделена по документам), "Приобретение товаров и услуг" (если оформлен без договора или в договоре приемка товаров разделена по документам) и договоры с поставщиками (приемка товаров сгруппирована по договорам). Параметры распоряжения на доставку также указываются на закладке "Доставка". Заказы могут являться распоряжениями на доставку в статусах "К поступлению", "К выполнению" и "К отгрузке".
Доставка может осуществляться:
Самовывозом – в этом случае параметры доставки не указываются и документы не являются распоряжениями на доставку.
Силами нашей транспортной службы – в этом случае товарно-материальные ценности либо доставляются по указанному в распоряжении адресу, либо доставляются на наш склад с указанного в распоряжении адреса. Для организации доставки силами нашей транспортной службы в распоряжениях должны быть указаны способы доставки "Наша транспортная служба до клиента", "Наша транспортная служба до перевозчика", "Наша транспортная служба от поставщика", "Наша транспортная служба от перевозчика", "Наша транспортная служба до давальца" и т.д.
Силами перевозчика – в этом случае доставка осуществляется силами внешнего перевозчика по указанному или с указанного в распоряжении адресу. Такие варианты способов доставки доступны при установке функциональной опции "Задания на перевозку для учета доставки силами перевозчика", которая доступна в разделе "НСИ и администрирование/ Настройка НСИ и разделов/ Склад и доставка/ Доставка". Для организации доставки силами внешнего перевозчика в распоряжениях должны быть указаны способы доставки "Перевозчик (на наш склад)" или "Перевозчик (с нашего склада)".
На усмотрение нашей транспортной службы – в этом случае доставка может осуществляться как собственными силами, так и силами перевозчика. Решение принимается при планировании доставки. В распоряжениях на доставку указывается адрес доставки или передачи товарно-материальных ценностей.
Для формирования заданий на перевозку используется рабочее место "Доставка".
Рабочее место "Доставка" позволяет проанализировать все распоряжения на доставку, создать и скомплектовать задания на перевозку. Функции планирования перевозки и регистрации заданий на перевозку выполняются на закладке "Формирование заданий на перевозку". Непосредственно сформированные задания можно проанализировать на закладке "Задания на перевозку".
Задания на перевозку могут быть созданы по нескольким распоряжениям с указанием конкретного транспортного средства. Функции комплектации будущего задания на перевозку с учетом зон доставки, весогабаритных характеристик груза и транспортного средства выполняются вручную. При выполнении функций комплектации заданий на перевозку контроль превышения весогабаритных характеристик выбранного транспортного средства осуществляется в подвале рабочего места "Доставка". Если весогабаритные показатели транспортного средства превышены, то задание на перевозку может быть распределено на несколько рейсов, с указанием того в каком рейсе будет осуществляться доставка каких товарно-материальных ценностей из документа - распоряжения.
При создании заданий на перевозку учитывается тип исполнителя и исполнитель. Распоряжения на доставку, которые могут быть выполнены силами стороннего перевозчика выполняются отдельными заданиями на перевозку в которых указывается внешний перевозчик и транспортное средство перевозчика. Для анализа распоряжений на перевозку по типам исполнителей в рабочем месте "Доставка" предусмотрен соответствующий отбор.
Для организации сложных доставок или учета особенных условий доставки в распоряжениях на доставку может быть указана информация для транспортной службы, которая также доступна в рабочем месте "Доставка". Распоряжения с особыми условиями доставки выделяются в рабочем месте при помощи соответствующей пиктограммы:
Маршрут задания на перевозку включает в себя точки маршрута, которые при создании задания были сформированы по адресам, указанным в документах-распоряжениях.
Управление процессом доставки выполняется при помощи статусов задания и флагов "Доставлено" для каждой строки маршрута.
В документе могут быть установлены следующие статусы:
"Формируется". Задание на перевозку создано, формируется маршрут задания.
"К погрузке". Задание на перевозку сформировано и передано на склад для оформления сборки товаров.
"Отправлено". Товары и документы переданы экспедитору или водителю.
"Закрыто". Задание на перевозку выполнено.
Из документа "Задания на перевозку" можно вывести на печать:
Товарно-транспортную накладную.
Транспортную накладную.
Маршрутный лист.
Этикетки доставки.
Сертификаты.
Комплект документов.
В прикладном решении поддерживается возможность интеграции с логистическими службами при помощи сервиса "1С:Доставка". Основной задачей сервиса является организация процесса перевозки грузов и контроль местоположения груза. При помощи сервиса оформляются заказы на доставку, указываются тарифы, перевозчик и дополнительные услуги. Далее сервис позволяет отслеживать выполнение заказа и формировать необходимые печатные формы. Для работы с сервисом "1С:Доставка" необходима регистрация в сервисе "1С:Бизнес сеть". Использование сервисов "1С:Бизнес сеть" и "1С:Доставка" регулируется одноименными функциональными опциями, доступными в разделе "НСИ и администрирование/ Обмен электронными документами/ Сервисы 1С:Бизнес сеть". При помощи данного сервиса поддерживается интеграция с перевозчиками "СДЭК", "Деловые линии" и "Яндекс Доставка". Для работы с сервисом "1С:Доставка" используются параметры подключения сервиса "1С:Бизнес сеть".
Для организации доставки грузов физическим лицам поддерживается возможность интеграции с сервисом "1С:Курьер". Для работы с сервисом "1С:Курьер" необходима регистрация в сервисе "1С:Бизнес сеть". Использование сервисов "1С:Бизнес сеть" и "1С:Курьер" регулируется одноименными функциональными опциями, доступными в разделе "НСИ и администрирование/ Настройка интеграции/ Обмен электронными документами/ Сервисы 1С:Бизнес сеть". Для работы с сервисом "1С:Курьер" используются параметры подключения сервиса "1С:Бизнес сеть". Сервис "1С:Курьер" использует как текущие возможности работы с сервисом "1С:Доставка", так и дополнительные. Например, сервис позволяет просматривать товарный состав для оформления заявки на доставку. Сервис также поддерживает интеграцию с перевозчиком "Доставка Яндекс Go".
Управление собственной курьерской службой может осуществляться при помощи сервиса "1С:Курьерика", который также доступен в составе сервисов "1С:Бизнес-сеть". Использование сервисов "1С:Бизнес сеть" и "1С:Курьерика " регулируется одноименными функциональными опциями, доступными в разделе "НСИ и администрирование/ Настройка интеграции/ Обмен электронными документами/ Сервисы 1С:Бизнес сеть". Параметры подключения к сервису указываются в специализированном рабочем месте "1С-Курьерика: Параметры авторизации".
Для анализа данных по складу используются отчеты, доступные на панели "Отчеты по складу" или в разделе отчетов "Склад и доставка". Все отчеты могут быть условно сгруппированы на следующие категории:
Отчет по анализу запасов: "Ведомость по товарам на складах", "Остатки и доступность товаров", "Оборачиваемость запасов на складе", "Ведомость по товарам в ценах номенклатуры", "Товарный календарь", "ТМЦ в эксплуатации", "Остатки товаров по срокам годности", "Движение серии номенклатуры" и т.д.
Отчеты по управлению складом: "Контроль оформления документов товародвижения", "Размещение товаров в ячейках справочно", "Размещение товаров на адресном складе", "Производительность работников адресных складов".
Практикум № 5
Формирование отчетов по разделу и анализ результатов.
Сформировать отчеты "Ведомость по товарам на складах", "Оборачиваемость запасов на складах", "Остатки и доступность товаров" и "Размещение товаров в ячейках справочно" за 2025 г. Проанализировать результаты.>

| Предыд. | Оглавление | След. |
Ваше приложение готовится к использованию. Пожалуйста, подождите.